Клубный полоподбор со скидкой до 35% Найдем Polo по вашим требованиям, с гарантией!






Начать новую тему Ответить на тему  [ Сообщений: 1588 ] 
Автор Сообщение
Не в сети
АвтоСтажер

Зарегистрирован: 01 июл 2010, 13:38
Сообщения: 51
Откуда: Питер
Благодарил (а): 0 раз.
Поблагодарили: 5 раз.
Здесь выкладываем фотки оптики.Я думаю как и на все VW будут в скором времени.какие нибудь светодиодные фонарики будут наверно отпад как смотреться ;)
_____________________________________________________________________________________________________
Полезные ссылки по замене штатной оптики,прежде чем задать вопрос ,просмотрите их,возможно ответ где то рядом:

Дневные ходовые огни DRL в Главной дороге на НТВ
фары от хетча у AvdeeFF
установка фар by AvdeeFF
как светят фары у AvdeeFF
фары GTI у wrill
схема фары от AvdeeFF
электро-схема POLO GTI 6R1 от AvdeeFF
Биксенон от ===TAT===
куда подключать адаптивку (датчик руля) от AvdeeFF
фары от GTI у grafik
полная схема коммутации БС и ДС для штатной оптики и для фары хетча от Wart_123
установка фар с БС/ДС от leha---83
фары Дектан, черные у vadiasnz
отчет по фарам Дектан by vadiasnz
фары DayLine у Golubets
Биксенон у Dinamit
пошаговая инструкция установки оптики от wrill


 Профиль  
 
 

Не в сети
АвтоЛюбитель

Зарегистрирован: 05 мар 2013, 23:57
Сообщения: 70
Откуда: москва
Благодарил (а): 3 раз.
Поблагодарили: 7 раз.
Приветсвтую)) Есть у кого номерок колодки(папа-мама) как на поворотнике?


 Профиль  
 
 

Не в сети
Кулибин клуба
Аватара пользователя

Зарегистрирован: 14 сен 2011, 23:17
Сообщения: 1470
Откуда: М.О. Серпуховский район.
Благодарил (а): 1549 раз.
Поблагодарили: 1607 раз.

Имя: Сергей
q-q91 писал(а):
Приветсвтую)) Есть у кого номерок колодки(папа-мама) как на поворотнике?
1J0 973 722


 Профиль  
 
 

Не в сети
АвтоЛюбитель

Зарегистрирован: 05 мар 2013, 23:57
Сообщения: 70
Откуда: москва
Благодарил (а): 3 раз.
Поблагодарили: 7 раз.
а где 2-ую часть найти? т.е клемму в которую подключается


 Профиль  
 
 

Не в сети
Опытный водитель

Зарегистрирован: 09 июл 2011, 14:44
Сообщения: 236
Откуда: республика Башкортостан
Благодарил (а): 8 раз.
Поблагодарили: 62 раз.
http://www.maxparts.ru/index.php?page=p ... &page_no=1 тут глянь.Кое что есть.


 Профиль  
 
 

Не в сети
Опытный водитель

Зарегистрирован: 09 июл 2011, 14:44
Сообщения: 236
Откуда: республика Башкортостан
Благодарил (а): 8 раз.
Поблагодарили: 62 раз.
http://russian.alibaba.com/trade/search ... ab=product


 Профиль  
 
 

Не в сети
АвтоЛюбитель

Зарегистрирован: 05 мар 2013, 23:57
Сообщения: 70
Откуда: москва
Благодарил (а): 3 раз.
Поблагодарили: 7 раз.
wrill писал(а):
http://russian.alibaba.com/trade/search?_csrf_token_=mkbsa2e43nut&SearchText=male+connector+vw&selectedTab=product
То что нужно)) большое спасибо


 Профиль  
 
 

Не в сети
АвтоЛюбитель

Зарегистрирован: 31 янв 2013, 14:13
Сообщения: 84
Откуда: Москва
Благодарил (а): 19 раз.
Поблагодарили: 8 раз.
Полезная инфа, только вот разъема, аналогичного ответной части колодки поворотника я не увидел...


 Профиль  
 
 

Не в сети
АвтоЭксперт
Аватара пользователя

Зарегистрирован: 26 окт 2012, 16:35
Сообщения: 1401
Изображения: 0
Откуда: г. Владимир
Благодарил (а): 56 раз.
Поблагодарили: 534 раз.
skodavod писал(а):
Полезная инфа, только вот разъема, аналогичного ответной части колодки поворотника я не увидел...

Что Вы не увидели? Повнимательнее перечитайте две последние странички:
Вот мама
Ro....maN писал(а):
Как раз щас этим занимаюсь. Единственная загвоздка в ответной части разъема корректора фар. Нет ни в каталогах по разъемам, ни замены. Остается вариант купить детали имеющие такую ответную часть (их, если полазить по каталогам, очень много), но выйдет дорого. Это как правило всякие датчики на разных немцев.
Остальные разъемы есть: (8D0973822 - для поворотника, 8JA746183022 - для габарита, четырех контактное реле (обычное) - для ближнего/дальнего, если вынуть один контакт :)).
А для корректора думаю залить клеем контакты в таком положении, чтобы их можно было воткнуть без плясок с бубном а потом изолентой обмотать чтобы держалось.

Вот папа
Poloногий писал(а):
1J0 973 722

Неужели сложно перед тем как задать вопрос ознакомиться со всей темой?


 Профиль Персональный альбом  
 
 

Не в сети
АвтоЭксперт
Аватара пользователя

Зарегистрирован: 26 окт 2012, 16:35
Сообщения: 1401
Изображения: 0
Откуда: г. Владимир
Благодарил (а): 56 раз.
Поблагодарили: 534 раз.
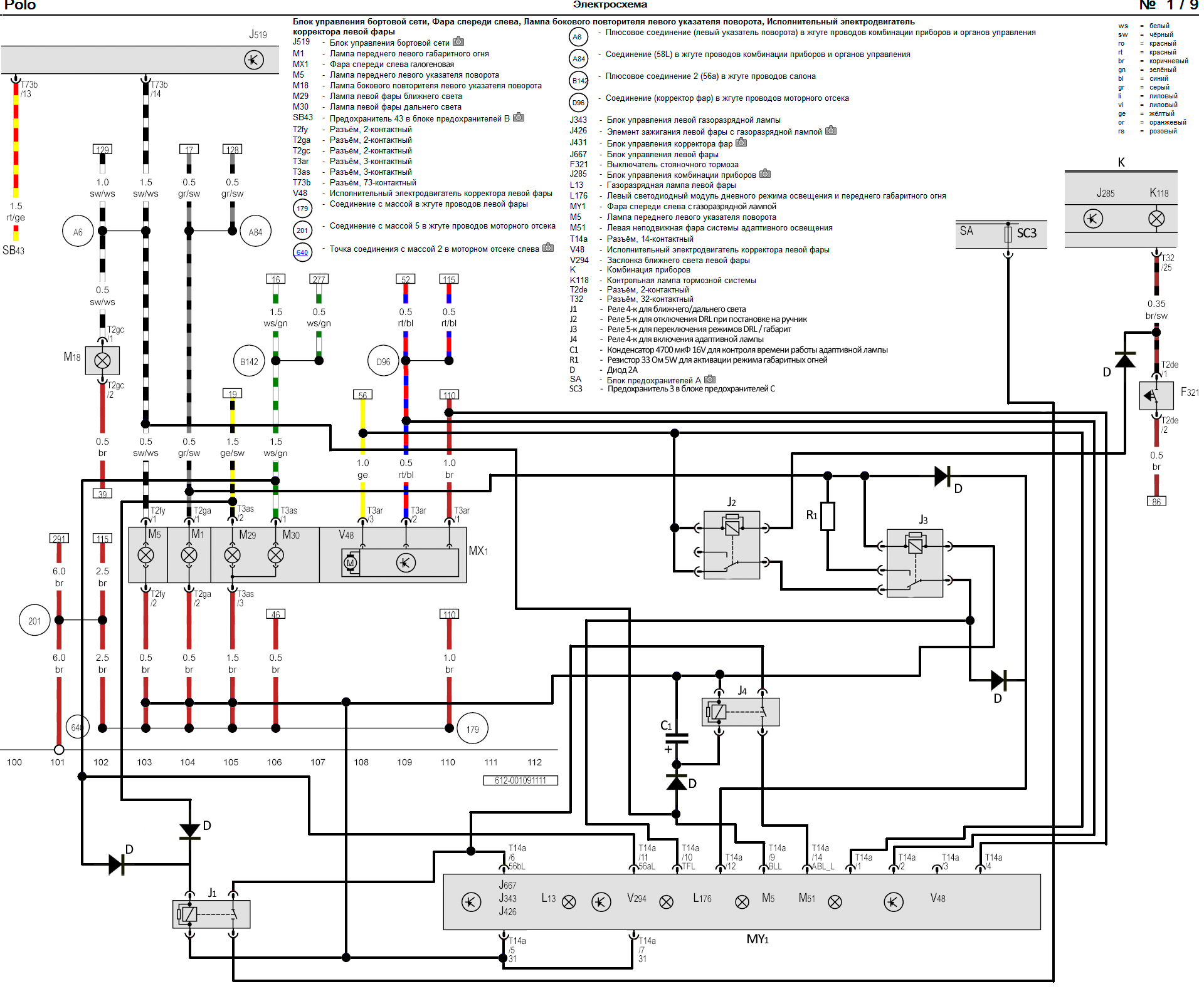
Вставил моторчики корректора угла наклона (парт номер VAG: 1K6 941 295 или аналог TYC: 20-11813-MA-1), проверил все работает как на галогеновых фарах.

Пины 14 контактного разъема с расчетом работы ручного корректора:
1 - "+" на 56в контакт моторчика корректора
2 - регулируемое напряжение на контакт G моторчика корректора
3 - не используется
4 - "-" на 31 контакт моторчика корректора
5 - "-" блока розжига
6 - "+" блока розжига
7 - "-" общий для сервопривода, габарита, поворотника, адаптивной лампы, DRL.
8 - не используется
9 - "+" поворотника
10 - "+" DRL, габарита (через резистор)
11 - "+" сервопривода
12 - "+" DRL, габарита
13 - не используется
14 - "+" адаптивной лампы


Последний раз редактировалось Ro....maN 06 апр 2013, 20:18, всего редактировалось 1 раз.

 Профиль Персональный альбом  
 
 

Не в сети
АвтоЭксперт
Аватара пользователя

Зарегистрирован: 26 окт 2012, 16:35
Сообщения: 1401
Изображения: 0
Откуда: г. Владимир
Благодарил (а): 56 раз.
Поблагодарили: 534 раз.
Ну вот и свершилось!
Ни один штатный провод не разрезан.
Изображение
Проводка снимается за 10 минут. Задействованы все функции как у хетча. Угол наклона регулируется штатным регулятором из салона.
Бюджет около 40 тысяч рублей.

Изображение

Изображение

Изображение

Изображение

Небольшой видеообзор:
http://www.youtube.com/watch?v=qcmjwDzqx54
Как работает корректор:
https://www.youtube.com/watch?v=de6rZK2YGwU

Собиралось по упрощенной схеме (доработанной в процессе изготовления проводки)
Оценил по достоинству адаптивный свет - это действительно то, чего не хватало. Поворачивать во дворах стало комфортнее, свет падает как раз в те места, где его не хватает :)
Если кому надо выложу отчет


Вложения:
Тюнинг Оптика
Схема штатного биксенона от хетча на седан v 2.0.jpg [ 1.16 МБ | Просмотров: 4184 ]
Тюнинг Оптика
Схема штатного биксенона от хетча на седан v 1.1.jpg [ 1.14 МБ | Просмотров: 4187 ]


Последний раз редактировалось Ro....maN 13 апр 2013, 16:55, всего редактировалось 5 раз(а).
 Профиль Персональный альбом  
 
 

Не в сети
АвтоСтажер

Зарегистрирован: 29 авг 2011, 10:23
Сообщения: 13
Благодарил (а): 0 раз.
Поблагодарили: 1 раз.
Цитата:
Если кому надо выложу отчет


Выложи пожалуйста... (Если можно, с номерами коннекторов еще раз и где что покупал...)

Спасибо заранее!


 Профиль  
 
 

Не в сети
АвтоЭксперт

Зарегистрирован: 27 ноя 2011, 10:41
Сообщения: 1038
Откуда: Москва
Благодарил (а): 116 раз.
Поблагодарили: 512 раз.
Красиво получилось!
А зачем делать сьемные провода за 10 мин??


 Профиль  
 
 

Не в сети
АвтоЭксперт
Аватара пользователя

Зарегистрирован: 26 окт 2012, 16:35
Сообщения: 1401
Изображения: 0
Откуда: г. Владимир
Благодарил (а): 56 раз.
Поблагодарили: 534 раз.
grafik писал(а):
Красиво получилось!
А зачем делать сьемные провода за 10 мин??

Через годик при продаже авто буду отдельно продавать и фары. А так как уже был опыт такого маневра знаю, что когда уже запланировал покупать другое авто со старым долго возиться желания никакого нет. Поэтому так сделал bt


 Профиль Персональный альбом  
 
 

Не в сети
АвтоЭксперт

Зарегистрирован: 27 ноя 2011, 10:41
Сообщения: 1038
Откуда: Москва
Благодарил (а): 116 раз.
Поблагодарили: 512 раз.
Панятны)


 Профиль  
 
 

Не в сети
Опытный водитель
Аватара пользователя

Зарегистрирован: 01 ноя 2011, 15:23
Сообщения: 218
Откуда: Томск
Благодарил (а): 10 раз.
Поблагодарили: 58 раз.
Ro....maN, поздравляю с реализацией проекта! Молодец! Это именно то, что и я бы хотел иметь на своей машине! :)
Но в итоге ограничился фарами Dectane, с установленным ксеноном на ближний свет. Проводка так же была оставлена родная полоседановская.
Сейчас думаю их продать и поставить все же родной биксенон (хоть это и дороже в два раза).


 Профиль  
 
 

Показать сообщения за:  Поле сортировки  
Начать новую тему Ответить на тему  [ Сообщений: 1588 ] 


Кто сейчас на конференции

Сейчас этот форум просматривают: нет зарегистрированных пользователей и гости: 16


Вы не можете начинать темы
Вы не можете отвечать на сообщения
Вы не можете редактировать свои сообщения
Вы не можете удалять свои сообщения
Вы не можете добавлять вложения

Найти:
Перейти: