Клубный полоподбор со скидкой до 35% Найдем Polo по вашим требованиям, с гарантией!






Начать новую тему Ответить на тему  [ Сообщений: 62 ] 
Автор Сообщение
Не в сети
АвтоЗнаток
Аватара пользователя
Volkswagen Polo седан (2013)

Зарегистрирован: 24 июн 2013, 12:21
Сообщения: 318
Изображения: 2
Откуда: Москва (Волгоград)
Благодарил (а): 46 раз.
Поблагодарили: 88 раз.
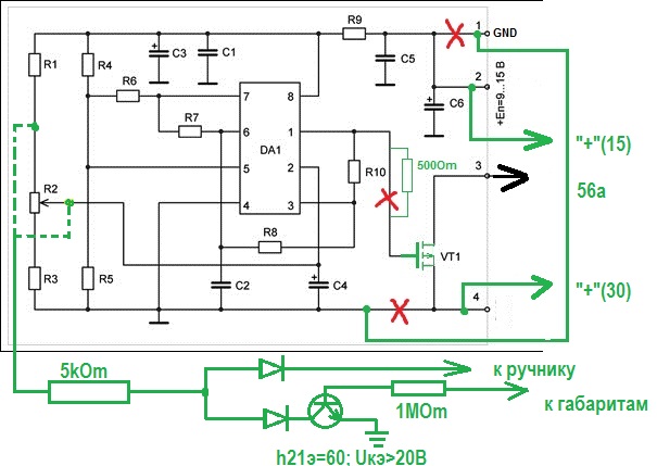
Да, на счёт изображения P-полевика, это у меня было напутано в схемах.
В общем, если совсем отказаться от реле, и сделать электронное управление, то вроде так должно работать:
Вложение:
ДХО из дальнего света на базе ШИМ
BM4511B.jpg [ 69.09 КБ | Просмотров: 2105 ]

Если потанциометр на минимум, то сопротивления от регулировочной ножки на "+" 70кОм и на "-" 20кОм, почти 5 к 1.
Если потенциометр на максимум, то на "+" сопротивление 20кОм. Значит для отключения замыкаем на минус через сопротивление в 5 раз меньше, т.е. 5кОм.
Куда лучше врезаться, между R1 и R2, или между R2 и C4 - фиг знает. Будет ли это всё правильно работать - тоже фиг знает ))
(это всё мои абсолютно дилетантские размышления)

Если так разделить цепь питания схемы и силовую цепь полевика, то проблем с "миганием" дальным не должно быть. Только преды надо поставить, естественно.

А с датчиком масла лучше не возиться. Вроде он может "говорить" о низком давлении масла до 1.5к оборотов. Мне кажется, овчинка выделки не стоит. Мониторинг зажигания, ручника и габаритов вполне достаточно.


 Профиль Персональный альбом  
 
 

Не в сети
Опытный водитель

Зарегистрирован: 19 янв 2013, 17:34
Сообщения: 189
Откуда: нижегородская область
Благодарил (а): 7 раз.
Поблагодарили: 8 раз.
http://ru.aliexpress.com/item/12V-Dayti ... 03126.html уже все готово такая же как на https://shop.polosedan.ru/index.php?rout ... uct_id=745 тока можно поставить на противотуманки например


 Профиль  
 
 

Показать сообщения за:  Поле сортировки  
Начать новую тему Ответить на тему  [ Сообщений: 62 ] 


Кто сейчас на конференции

Сейчас этот форум просматривают: нет зарегистрированных пользователей и гости: 5


Вы не можете начинать темы
Вы не можете отвечать на сообщения
Вы не можете редактировать свои сообщения
Вы не можете удалять свои сообщения
Вы не можете добавлять вложения

Найти:
Перейти: