Клубный полоподбор со скидкой до 35% Найдем Polo по вашим требованиям, с гарантией!






Начать новую тему Ответить на тему  [ Сообщений: 1576 ] 
Автор Сообщение
Не в сети
АвтоСпециалист

Зарегистрирован: 19 фев 2012, 17:59
Сообщения: 665
Откуда: 68 RUS
Благодарил (а): 932 раз.
Поблагодарили: 287 раз.

Имя: Николай
Madest,
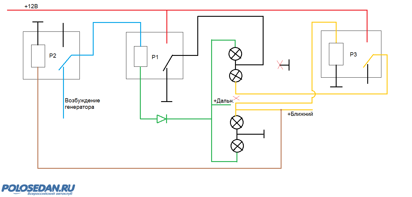
Если не затруднит,конечный вариант с маркировкой элементов и с распиновкой


 Профиль  
 
 

Не в сети
АвтоЗнаток

Зарегистрирован: 02 мар 2013, 20:46
Сообщения: 267
Откуда: Санкт-Петербург
Благодарил (а): 19 раз.
Поблагодарили: 48 раз.
Произвёл замер. При напряжении 14,4В на аккумуляторе, на нити ближнего света левой лампы - 14,0В. Очень хорошо для штатной проводки. Но несмотря на это, произвёл подключение ДХО вот по этой схеме. Это последняя модификация. Всё работает во всех режимах, косяки не вылезли driver
Вложение:
Дневные ходовые огни на VW Polo седан
DRL4.png [ 14.37 КБ | Просмотров: 6708 ]


И так, небольшой фотоотчёт:
Вложение:
Дневные ходовые огни на VW Polo седан
IMG_20150224_085745.JPG [ 505.61 КБ | Просмотров: 6708 ]

Пока греется паяльник, можно сделать пару снимков :-)
Вложение:
Дневные ходовые огни на VW Polo седан
IMG_20150224_085807.JPG [ 443.51 КБ | Просмотров: 6708 ]

Это подготовленные к пайке провода левой фары.
Вложение:
Дневные ходовые огни на VW Polo седан
IMG_20150224_091327.JPG [ 473.69 КБ | Просмотров: 6708 ]

Подпаялись. Хорошо, что есть инвертор. Маленький, но есть! :-)
Вложение:
Дневные ходовые огни на VW Polo седан
IMG_20150224_130555.JPG [ 549.95 КБ | Просмотров: 6708 ]

Комплект реле замотал изолентой - для того чтобы механически их скрепить и защитить всё это от грязи. Для релюшек нашлось укромное местечко по левому борту. Крепление - стяжками к оболочке троса замка капота. У релюх как раз удобные уши, в которые можно просовывать стяжки.
Ещё не всё до конца закрепил и не все гофры одел, т.к. на улице пошёл дождь :-(
Вложение:
Дневные ходовые огни на VW Polo седан
IMG_20150224_130512.JPG [ 584.97 КБ | Просмотров: 6708 ]

Когда включаю зажигание - ничего не загорается. ДХО включаются только когда двигатель завёлся :-)
При включении ближнего света ДХО отключается (можно мониторить по лампочке дальнего света на приборке - в режиме ДХО она тускло горит).
В режиме ДХО можно моргать дальним светом подрулевым переключателем. В общем, все штатные функции сохранены.


Вложение:
Дневные ходовые огни на VW Polo седан
IMG_20150224_144304.JPG [ 483.51 КБ | Просмотров: 6686 ]

Вот, причесал немного. Как-то так...
Видны реле и проводка от них.

_________________
Отзыв-сравнение Поло седан и Лада Калина


 Профиль  
 
 

Не в сети
АвтоЛюбитель

Зарегистрирован: 08 дек 2012, 15:21
Сообщения: 67
Откуда: Ростов-На-Дону
Благодарил (а): 10 раз.
Поблагодарили: 2 раз.
Честно говоря кромсать штатную электропроводку не хотелось бы!Это личное дело каждого автовладельца! Вариант конечно интересный -если не охота подключать светодиоды, но с другой стороны -это показывает отношение автовладельца к своей ласточке! вот в жигуленке я так бы и сделал ! А в новом автомобиле пока рука не подымается!


 Профиль  
 
 

Не в сети
АвтоЗнаток
Аватара пользователя

Зарегистрирован: 07 июн 2012, 17:13
Сообщения: 497
Откуда: Самара
Благодарил (а): 217 раз.
Поблагодарили: 72 раз.
да и пайка в авто проводке не одобряется как бы...


 Профиль  
 
 

Не в сети
АвтоЛюбитель

Зарегистрирован: 01 фев 2012, 17:32
Сообщения: 129
Откуда: Новокузнецк
Благодарил (а): 30 раз.
Поблагодарили: 10 раз.

Имя: Александр
Смотрю по конфигуратору и удивляюсь. Наконец то появились дхо, правда в тополнительном пакете в максималке, а также в поло клуб


 Профиль  
 
 

Не в сети
АвтоЗнаток

Зарегистрирован: 02 мар 2013, 20:46
Сообщения: 267
Откуда: Санкт-Петербург
Благодарил (а): 19 раз.
Поблагодарили: 48 раз.
Евген444 писал(а):
но с другой стороны -это показывает отношение автовладельца к своей ласточке!

Что не так с отношением? ДХО из дальнего света выглядит на порядок более штатно, чем все эти китайские светодиоды на бамперах.
Евген444 писал(а):
вот в жигуленке я так бы и сделал !

Что, есть принципиальная разница между Поло и жигулёнком? Все машины примерно одинаково устроены. А конкретно Поло даже значительно проще во многих нюансах. Особенно что касается ТО. Его даже обслуживать проще, чем ту же Калину.
Евген444 писал(а):
А в новом автомобиле пока рука не подымается!

Ну у меня уже 2 года машине. Она всё ещё новая? Спасибо, приятно bt
Хотя в первый раз я стал "кромсать её проводку" как вы говорите, через 3 месяца после покупки. Очень мне не нравилось, что сзади только один фонарь заднего хода. Восстановил симметричность. А выключатель ЗПТФ задействовал под передние ПТФ, которые тоже сам поставил.

SamaraRaider писал(а):
да и пайка в авто проводке не одобряется как бы...

Ой, простите! Как же это я так накосячил? Все скручивают, а я тут припаял! Скрутка - наше всё! tuzemec

_________________
Отзыв-сравнение Поло седан и Лада Калина


 Профиль  
 
 

Не в сети
АвтоЭксперт
Аватара пользователя

Зарегистрирован: 23 окт 2013, 00:45
Сообщения: 1021
Откуда: СПб
Благодарил (а): 18 раз.
Поблагодарили: 211 раз.
Madest писал(а):
Скрутка - наше всё!

Имеет свои преимущества.


 Профиль  
 
 

Не в сети
АвтоЛюбитель

Зарегистрирован: 08 дек 2012, 15:21
Сообщения: 67
Откуда: Ростов-На-Дону
Благодарил (а): 10 раз.
Поблагодарили: 2 раз.
На вкус и цвет товарищей нет- уважаемый Madest ! Пайку я лично одобряю, как и многие автовладельцы.Те кто скручивают пусть так и делают это их проблемы!
А как же вы включаете заднюю противотуманку? если у Вас восстановлена симметричность ? многие из владельцев автотранспорта отключают штатную заднюю противотуманку ? Я лично решил отдельно кнопку докупить для включения передних ПТФ.


 Профиль  
 
 

Не в сети
АвтоЗнаток

Зарегистрирован: 02 мар 2013, 20:46
Сообщения: 267
Откуда: Санкт-Петербург
Благодарил (а): 19 раз.
Поблагодарили: 48 раз.
Евген444, Никак я её не включаю. Нет больше задней противотуманки - вместо неё симметричный фонарь заднего хода теперь. Мне эта противотуманка нафиг не нужна, потому что она одна! Это идиотизм - кажется что с другой стороны лампа перегорела. Кто такое придумал, интересно? А ещё смешнее - когда одна ЗПТФ посередине под задницей. Ну это на ниссанах там всяких. Они вообще машины-мутанты делают, что с них ещё взять tuzemec


Ну вот, сегодня испытал свои ходовые огни в деле :-)
Была мрачная пасмурная погода, ещё и с туманом. Очень доволен результатом! Практически полная имитация включенного ближнего света. А с большого расстояния даже лучше видно ДХО, чем ближний свет вследствие фокусировки отражателей вперёд, а не в асфальт.

Сделал несколько снимков на трассе:
Вложение:
Дневные ходовые огни на VW Polo седан
IMG_20150227_114250.JPG [ 347.49 КБ | Просмотров: 6438 ]

Для сравнения, это ближний свет


Вложение:
Дневные ходовые огни на VW Polo седан
IMG_20150227_114052.JPG [ 446.78 КБ | Просмотров: 6438 ]

А вот это ДХО


Вложение:
Дневные ходовые огни на VW Polo седан
IMG_20150227_114124.JPG [ 408.11 КБ | Просмотров: 6438 ]

Это тоже ДХО, но с большего расстояния

Сначала хотел сделать, чтобы ДХО отключались при включении габаритов. Но потом решил, что лучше им отключаться при включении ближнего света. Это как раз совпадает с требованиями правил и делает систему более гибкой в использовании. Например, в такую погоду: ближний смысла нет жечь, т.к. он всё равно ничего не освещает, а габариты нужны. Оптимальный вариант: ДХО + габариты.

_________________
Отзыв-сравнение Поло седан и Лада Калина


 Профиль  
 
 

Не в сети
АвтоЛюбитель

Зарегистрирован: 08 дек 2012, 15:21
Сообщения: 67
Откуда: Ростов-На-Дону
Благодарил (а): 10 раз.
Поблагодарили: 2 раз.
Лично я согласен что ЗПТФ как будто одна не смотрится :-( ! Но мы же дисциплинированные водители, поэтому я и оставил себе заднюю противотуманку.Хотя если бы я был конструктором автомобиля :idea:, то наверное бы предусмотрел и две противотуманки -красные и две лампочки заднего хода-белые! А там пусть автовладелец включает их когда ему они понадобятся! А вот на Ваших фотографиях в пасмурный день и противотуманки передние не мешало бы включить.


 Профиль  
 
 

Не в сети
АвтоСпециалист
Аватара пользователя

Зарегистрирован: 17 фев 2015, 11:01
Сообщения: 621
Откуда: Московская область
Благодарил (а): 70 раз.
Поблагодарили: 61 раз.

Имя: 7H0937090D
1. ДХО в режиме автосвет вообще никогда не включаются?
2. Как включить противотуманки , не выключая автосвет?


 Профиль  
 
 

Не в сети
АвтоСтажер

Зарегистрирован: 27 июл 2014, 12:13
Сообщения: 2
Откуда: Апатиты Мурманской области
Благодарил (а): 0 раз.
Поблагодарили: 1 раз.

Имя: Павел
Здравствуйте, подскажите пожалуйста где можно купить РХО-20м или Рхо-22. Кто где покупал и чтобы не обманули. Заранее спасибо!


 Профиль  
 
 

Не в сети
Модератор
Аватара пользователя

Зарегистрирован: 05 янв 2011, 21:14
Сообщения: 8090
Изображения: 6
Откуда: Клин, МО
Благодарил (а): 1339 раз.
Поблагодарили: 1816 раз.

Имя: Олег
spv071084,
РХО-20м себе брал года 2 назад, как получил так и лежит, без дела,если нужно продам. Заинтересуетесь пишите в личку, обсудим.

_________________
Вот и всё. Надеюсь теперь вы имеете представление о Polo Sedan'е.


 Профиль  
 
 

Не в сети
АвтоСтажер

Зарегистрирован: 27 июл 2014, 12:13
Сообщения: 2
Откуда: Апатиты Мурманской области
Благодарил (а): 0 раз.
Поблагодарили: 1 раз.

Имя: Павел
ОлегV, Здравствуйте я не могу вам отправить личное сообщение или может я не так это делаю.


 Профиль  
 
 

Не в сети
АвтоСтажер
Аватара пользователя

Зарегистрирован: 06 ноя 2011, 19:06
Сообщения: 52
Откуда: г. Тамбов
Благодарил (а): 19 раз.
Поблагодарили: 10 раз.
spv071084 писал(а):
Здравствуйте, подскажите пожалуйста где можно купить РХО-20м или Рхо-22. Кто где покупал и чтобы не обманули. Заранее спасибо!

Вот сайт производителей РХО: http://pxo22.ru/
Территориально находятся в Тамбове, отправляют в любой уголок страны) Единственное цены стали у них совсем не демократичными.


 Профиль  
 
 

Показать сообщения за:  Поле сортировки  
Начать новую тему Ответить на тему  [ Сообщений: 1576 ] 


Кто сейчас на конференции

Сейчас этот форум просматривают: нет зарегистрированных пользователей и гости: 7


Вы не можете начинать темы
Вы не можете отвечать на сообщения
Вы не можете редактировать свои сообщения
Вы не можете удалять свои сообщения
Вы не можете добавлять вложения

Найти:
Перейти: