Клубный полоподбор со скидкой до 35% Найдем Polo по вашим требованиям, с гарантией!






Начать новую тему Ответить на тему  [ Сообщений: 644 ] 
Автор Сообщение
Не в сети
Опытный водитель

Зарегистрирован: 17 июн 2010, 00:55
Сообщения: 174
Благодарил (а): 1 раз.
Поблагодарили: 47 раз.
Друзья, многие теплят надежду что можно будет доставить кондей у дилера, боюсь вас разочаровать, но такой услуги и возможности скорее всего не будет , максимум это " колхозить" на свой страх и риск с попаданием с гарантией , поэтому если вы живете в южных регионах еще раз подумайте нужна ли Вам машина без кондея, может все же сделать выбор в пользу рено логана/сандеро

Владельцы трендалйнов, поскажите, тяжело ли вам ездить без кондера? и как работает вентилятор? хватает ли его?



===================================
Также есть темы:
Без кондиционера, с кондиционером, с климат-контролем??? - здесь будем собирать отзывы о правильной настройки работы кондиционера и климат контроля.
тяжело ли вам ездить без кондера? - здесь можем жаловаться как нам без него плохо у кого нет.
Кондиционер. Работа и обслуживание - здесь делиться опытом работы кондиционера, т.е. как его обслуживать, что когда менять, проверять и где это лучше делать.
пост виден на всех страницах вверху!

Добавил Борисович.


 Профиль  
 
 

Не в сети
АвтоЭксперт
Аватара пользователя

Зарегистрирован: 16 ноя 2010, 22:58
Сообщения: 1303
Откуда: Казань
Благодарил (а): 671 раз.
Поблагодарили: 355 раз.
Тогда алгоритм работы не совсем верен. На обычном кондёрном а/м при вкл кнопки сразу начанают выть вентиляторы охл радиаторов.. Почти на всех так. На хондах вкл компрессора и вентилятора происходит одновременно,
по краёне мере на ХХ точно именно так.

_________________
Получил по сути что ожидал


 Профиль  
 
 

Не в сети
АвтоЛюбитель

Зарегистрирован: 04 мар 2011, 12:09
Сообщения: 84
Изображения: 1
Откуда: планета Земля
Благодарил (а): 22 раз.
Поблагодарили: 107 раз.
Zeker писал(а):
При еще одном из первых звонков в компанию Фрост мне объясняли что включение охлаждения радиатора кондиционера будет зависить от выбранной мощности (на реле), Вы пробовали изменять её в поисках каких-либо изменений?

Речь идёт о термостате.Он никак не связан с радиатором кондиционера(конденсором-эта приблуда стоит впереди радиатора двигателя,и называется конденсором,потому,что в нём после компрессора происходит конденсация из газообразного состояния фреона в жидкое,с выделением некоторого тепла,что и приводит к повышению давления в тонкой трубке).Термостат связан проводком, у которого на конце датчик(вы видели это при монтаже),с испарителем(в нём происходит испарение,тоесть переход фреона из жидкого в газообразное).Тоесть,когда компрессор качает хладагент,он испаряется на ТРВ (термо регулировочный вентиль),испаритель начинает охлаждаться,именно терморегулятор не даёт образоваться льду на испарителе,а ещё им можно регулировать температуру охлаждения испарителя.ОН (терморегулятор)просто отключает муфту компрессора до того момента,когда температура воздуха проходящего через испаритель,не превысит заданных норм(у меня при около 0-2градуса компрессор отключается,а при плюс 16-18 градусах включается)именно последнюю величину и регулирует терморегулятор.


 Профиль Персональный альбом  
 
 

Не в сети
АвтоЛюбитель

Зарегистрирован: 04 мар 2011, 12:09
Сообщения: 84
Изображения: 1
Откуда: планета Земля
Благодарил (а): 22 раз.
Поблагодарили: 107 раз.
Сергей KZN писал(а):
На хондах вкл компрессора и вентилятора происходит одновременно

Да я это знаю,и это вполне нормально,но для нормальной работы системы(причём всех авто),максимальной её производительности,необходимо,чтобы величины давления в системе находились в определённом диапазоне,по низкому 2бара(у меня так) и по высокому не более 17бар(выше-ближе к аварийному). И только своевременный обдув конденсора может влиять на этот процесс,у нас его не хватает, или происходит что то не то, поправьте меня уважаемые однополчане,если я не прав.


 Профиль Персональный альбом  
 
 

Не в сети
Кулибин клуба

Зарегистрирован: 21 янв 2011, 21:38
Сообщения: 693
Откуда: Нижний Новгород
Благодарил (а): 154 раз.
Поблагодарили: 1547 раз.

Имя: Сергей
igrik писал(а):
Полностью согласен,только поправлю,датчик один,он стоит на трубе высокого давления и имеет две позиции срабатывания.Одну,когда давление опускается ниже нормы,он отключает компрессор во избежании поломки последнего(систему кондиционирования необходимо заправлять вновь до нормы),и вторую,когда давление (это должно быть 17бар,у меня почему-то 25бар),он включает вентилятор обдува конденсора.Просьба к ZEKERу,проследить именно этот момент при заправке своего кондёра.


Уважаемые коллеги. Хотя на датчике давления фреона всего две контактных группы, но уставок срабатывания у него три. Схемку управления я уже выкладывал ранее, теперь попробую более подробно пояснить принцип работы датчика. Если посмотреть на его корпус, там все написано - как на многих аналогичных датчиках кондея.

Первая группа контактов отвечает за работу компрессора - она разомкнута при давлении фреона ниже 2 Bar (отсутствие фреона в системе и запрет пуска при минусовой Т), замкнута в рабочем диапазоне давления от 2 до 32Bar (и разрешает работу компрессора), и снова разомкнута при давлении >32Bar (аварийный останов компрессора).

Вторая группа контактов отвечает за включение вентилятора охлаждения , замыкается при превышении давления фреона определенной уставки, и хотя на корпусе указано давление 17Bar это не означает , что оно будет точно соответствовать действительности. Как у любой механической системы включения контактов, у датчика существует определенный конструкцией дифференциал между давлением включения и отключения. У хороших контактных датчиков для данного диапазона давлений он не превышает 1,5...2Bar, т.е. включение при 19 Bar, отключение при 17 Bar. Нам по видимому или не повезло с производителем, или уставка срабатывания датчика действительно завышена - два варианта:
вкл при 23, откл при 21 (дифференциал стандартный =2)
вкл при 23, откл. при 17 (дифференциал косячный =6 - излишне большой)

Вот поэтому в последнее время производители уходят от применения дискретных датчиков давления, а применяют один аналоговый датчик, по выходному сигналу которого можно установить включение и отключение с точностью до 0,1 Bar. Но это требует применения специальных контроллеров _ на ФПС с оригинальным кондеем эту функцию выполняет блок управления кондея.


 Профиль  
 
 

Не в сети
АвтоЛюбитель

Зарегистрирован: 04 мар 2011, 12:09
Сообщения: 84
Изображения: 1
Откуда: планета Земля
Благодарил (а): 22 раз.
Поблагодарили: 107 раз.
Сегодня температура воздуха на улице плюс 33,в воскресенье обещается плюс 36.Пока кондёр справляется,так сказать приноравливаюсь к управлению.Но хотелось бы,чтобы прояснился вопрос по давлению в магистрали высокого давления,стоит ли опасаться превышения,ведь у нас летом бывает больше 40 градусов.И ещё ВОПРОС,(если так у многих по давлению),как можно привлечь(подключить)наш родной вентилятор обдува радиатора двигателя для совместной работы с вентилятором обдува конденсора.


 Профиль Персональный альбом  
 
 

Не в сети
Кулибин клуба

Зарегистрирован: 21 янв 2011, 21:38
Сообщения: 693
Откуда: Нижний Новгород
Благодарил (а): 154 раз.
Поблагодарили: 1547 раз.

Имя: Сергей
igrik писал(а):
И ещё ВОПРОС,(если так у многих по давлению),как можно привлечь(подключить)наш родной вентилятор обдува радиатора двигателя для совместной работы с вентилятором обдува конденсора.


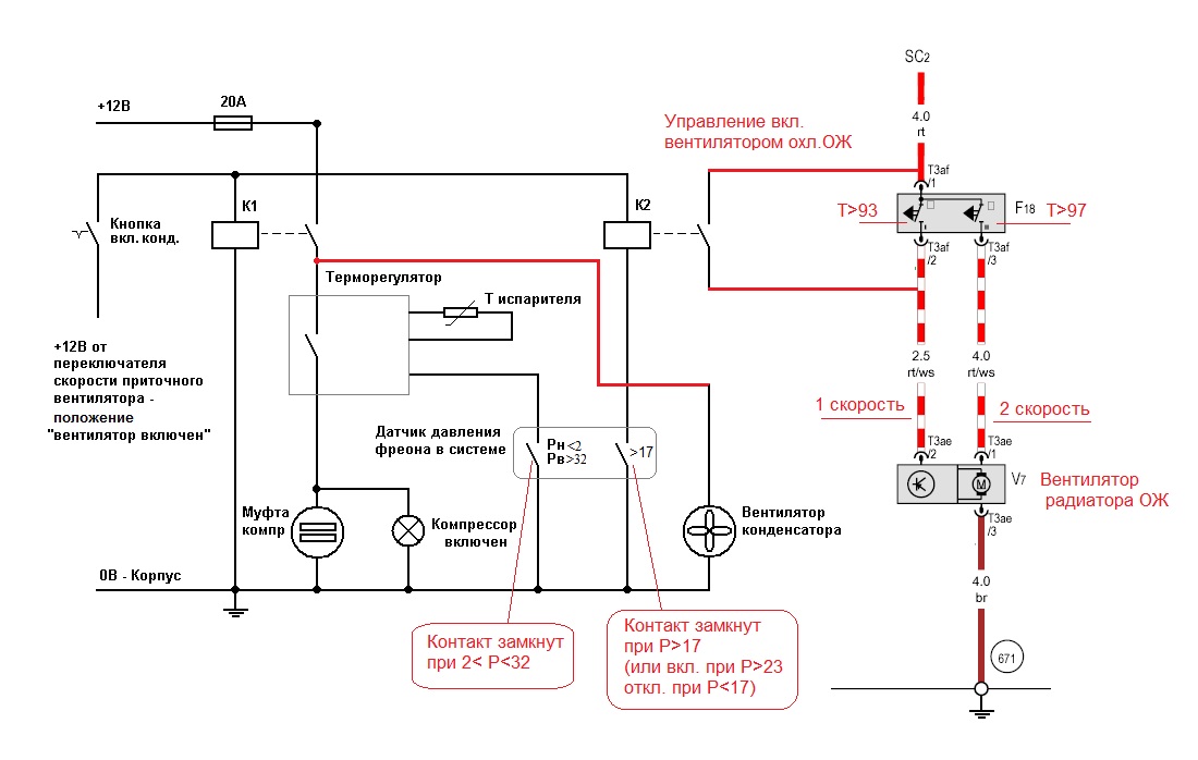
Вероятно можно сделать так, но потребуется измененить монтаж проводов во фростовском жгуте.

Вложение:
Доустановка кондиционера в базу VW Polo sedan
Схема управления вентилятором радиатора ОЖ.jpg [ 209.63 КБ | Просмотров: 4656 ]


Схема управления фростовским кондеем viewtopic.php?f=18&t=49&start=400#p209362

Новая схема управления + вентилятор ОЖ

Вложение:
Доустановка кондиционера в базу VW Polo sedan
Элсхема Фроста_с вентилятором охлаждения ОЖ.jpg [ 121.87 КБ | Просмотров: 4656 ]


В этом варианте фростовский вентилятор будет крутиться постоянно при нажатии кнопки "Вкл.конд", штатный вентилятор охлаждения радиатора ОЖ будет включаться на первую скорость при увеличении давления фреона >17(или >23Bar?) и отключаться при уменьшении <17Bar. На основную работу вентилятора эта дополнительная цепь управления не повлияет - когда будет надо он запустится на 1 или на 2 скорость.

Это простейший вариант, если не хочется возиться с толстыми проводами (2,5кв.мм) от реле К2 до термореле F18 радиатора ОЖ, то можно придумать управление через третье реле - его желательно разместить рядом с F18.


Последний раз редактировалось Wart_123 26 авг 2012, 22:40, всего редактировалось 1 раз.

 Профиль  
 
 

Не в сети
АвтоСтажер

Зарегистрирован: 23 июл 2012, 12:08
Сообщения: 1
Откуда: Ставрополь
Благодарил (а): 0 раз.
Поблагодарили: 2 раз.
Ура,наконец-то и я с кондиционером! Устанавливали в Краснодаре, на фирме ЮГ-ФРОСТ. Понаблюдать за процессом установки не удалось, так как не присмтупали к работе пока мы не ушли,поэтому фото установки выложить не могу. Работы по установке заняли два дня. Установленное оборудование: компрессор DYNE-7H13(мощностью 3 квт), конденсатор MFC с окошком(китай), шланги goodyear, ролик GATES, ремень GATES,кол-во фреона-700гр, масло mobil arctic 32, испаритель formula(в паспорте указано-штатный), автоматика управления и кнопка включения(разместили вместо заглушки возле прикуривателя). Корпус отопителя приобретал самостоятельно(иначе испаритель ставят вместо салонного фильтра).Холодит великолепно, расход по трассе с включенным кондиционером(если верить борткомпьютеру)-6.2л. Доволен полностью. Гарантия-1 год,выдается паспорт с гарантийниками и руководство по эксплуатации, в период гарантии необходимо пройти 2 ТО установки. Цена вопроса-35 000 руб+5000 за корпус отопителя. ...
Если заинтересуют подробности или фото-пишите.


 Профиль  
 
 

Не в сети
Кулибин клуба

Зарегистрирован: 21 янв 2011, 21:38
Сообщения: 693
Откуда: Нижний Новгород
Благодарил (а): 154 раз.
Поблагодарили: 1547 раз.

Имя: Сергей
Аналогичная схема управления применялась и для управления единственным вентилятором охлаждения радиатора ОЖ и конденсора кондея на "старых" системах VW. В этом случае при вкл.кондея штатный вентилятор ОЖ работал на первой скорости постоянно, при увеличении давления фреона >16Bar переключался на вторую скорость.
При наличии отдельного вентилятора на конденсоре схемка управления получается попроще, но пару толстых проводов сечением не менее 2,5кв.мм на контакты термовыключателя (поз.4 в таблице Vagcats - точно указана температура для вкл-откл 1 и 2 скоростей вентилятора) все равно придется тащить. Блок управления вентилятором поз.2 на авто без кондея не устанавливается.

Вложение:
Доустановка кондиционера в базу VW Polo sedan
Типовая схема управления кондеем.jpg [ 221.4 КБ | Просмотров: 4622 ]


Вложение:
Доустановка кондиционера в базу VW Polo sedan
Vagcats_управление вентилятором ОЖ.jpg [ 304.21 КБ | Просмотров: 4622 ]


 Профиль  
 
 

Не в сети
АвтоСтажер

Зарегистрирован: 15 апр 2011, 22:48
Сообщения: 5
Благодарил (а): 0 раз.
Поблагодарили: 1 раз.
Юрий 43 писал(а):
Установленное оборудование: компрессор DYNE-7H13(мощностью 3 квт), конденсатор MFC с окошком(китай), шланги goodyear, ролик GATES, ремень GATES,кол-во фреона-700гр, масло mobil arctic 32, испаритель formula(в паспорте указано-штатный), автоматика управления и кнопка включения


Уважаемый Юрий. Поздравляю, forza_russia забороли VW

Судя по Вашему описанию у вас другой комплект кондиционера, отличный от обсуждаемого фроста. Если не трудно - выложите фото как это разместилось в моторном отсек, интересно сравнить разные решения одной проблеммы.


 Профиль  
 
 

Не в сети
АвтоЛюбитель

Зарегистрирован: 04 мар 2011, 12:09
Сообщения: 84
Изображения: 1
Откуда: планета Земля
Благодарил (а): 22 раз.
Поблагодарили: 107 раз.
Wart_123 писал(а):
до термореле F18 радиатора ОЖ,

Подскажи,где находится термореле F18.


 Профиль Персональный альбом  
 
 

Не в сети
АвтоСтажер

Зарегистрирован: 10 апр 2012, 23:43
Сообщения: 20
Откуда: Ростов-на-Дону
Благодарил (а): 25 раз.
Поблагодарили: 117 раз.
Добрый день уважаемые читатели форума. Работа по установки кондиционера Фрост достигла своего логического конца. После первой неудачной попытки вакуумировать систему, сняв трубки (заодно и снял всю термоизоляцию трубок которую сам делал в начале проекта установки). Проблема была найдена и решена - спускало в центральном соединении трубок с испарителем, причиной судя по всему являлся слабо закрученный контакт (во 2-раз крутил что есть сил). После этого поехав в СТО (поехал в Пихтин Авто как и в 1-вый раз), вакуумация прошла успешна. Но когда начали заправлять фреон опять шипело (10 сек) в радиусе центрального крепления (может из клапана?!, или резинка на место встала?!), несмотря на это фреон не откуда не вытекал и не шипел (даже при высоком давлении). Залили 535 грамм. Запустив систему все заработало!) давление полностью в норме. Больше 17 бар не поднималось. радиатор охлаждения работал нормально. При регулировании терморегулятором получалось менять "силу" холода. (датчиков температуры у них нету, точную температуру замерить не удалось, но специалист замеряя температуру рукой ответил что все в норме)
Уважаемый igrik, спросил у специалиста по возникшим у вас проблемам с давлением - мне объяснили что это наверняка из за излишнего количества масла (происходит термоудар) сказали что того масла которое есть в компрессоре достаточно.
Что касается общих ощущений (это моя первая машина, так что опыта эксплуатации машины с кондиционером не было) - при включении системы мощность двигателя ощутимо падает (сложно сказать около 10-15%), особенно чувствуется при переключении передач, так как обороты падают стремительней, следовательно приходится работать педалью акселератора). При включении системы на холостом ходу обороты двигателя немного падают (лечится слабым нажатием педали акселератора, хотя можно и игнорировать), но машина не глохнет. Датчик температуры в испарителе работает исправно, при разных режимах мощности, достигнув заданной температуры датчик выключал компрессор. (заметил что при выставленной минимальной температуры на терморегуляторе система выключается и не включается, хотя может это из за выставленного высоко температурного порога датчика). Добавились звуки работы всей системы (щелчки включения/выключения, запуска системы и т.д.). Окончательную модель кнопки включения в салоне пока что не разработал (думаю как вставить на нее маленькое стеклышко, для возможности отображения диода кнопки, хотя возможно откажусь от этой задумки) катаюсь так. Сейчас испытываю систему, на "прочность".


Вложения:
Доустановка кондиционера в базу VW Polo sedan
DSC00042.JPG [ 723.49 КБ | Просмотров: 6563 ]
Доустановка кондиционера в базу VW Polo sedan
DSC00041.JPG [ 713.68 КБ | Просмотров: 6563 ]
 Профиль  
 
 

Не в сети
Кулибин клуба

Зарегистрирован: 21 янв 2011, 21:38
Сообщения: 693
Откуда: Нижний Новгород
Благодарил (а): 154 раз.
Поблагодарили: 1547 раз.

Имя: Сергей
igrik писал(а):
Подскажи,где находится термореле F18.


Между верхним и нижним патрубками радиатора ОЖ.

Вложение:
Доустановка кондиционера в базу VW Polo sedan
термовыключатель F18 вентилятора ОЖ.jpg [ 503.34 КБ | Просмотров: 6531 ]


 Профиль  
 
 

Не в сети
АвтоЛюбитель

Зарегистрирован: 04 мар 2011, 12:09
Сообщения: 84
Изображения: 1
Откуда: планета Земля
Благодарил (а): 22 раз.
Поблагодарили: 107 раз.
Теперь полностью прояснил ситуацию,относительно долива масла в систему(тщательно консультировался с Фростом)Масло доливают в случае замены одного из элементов системы кондиционера, максимум 30грамм.Но так как на компрессоре Sanden стоит маслоотделитель,то масла в системе не должно быть больше положенного(как в моём случае),тоесть надо слить масло и добавить фреона.Но вопрос с охлаждением конденсора остаётся,так как и уважаемому Zeker-у тоже об этом сказали.Именно от этого зависит производительность кондиционера.


 Профиль Персональный альбом  
 
 

Не в сети
Кулибин клуба

Зарегистрирован: 21 янв 2011, 21:38
Сообщения: 693
Откуда: Нижний Новгород
Благодарил (а): 154 раз.
Поблагодарили: 1547 раз.

Имя: Сергей
Размещение оригинальных отверстий на щите - для разметки можно ориентироваться по центру болта крепления радиатора отопителя (сплайн М8 или торкс...) и по креплению трубки ABS.

Вложение:
Доустановка кондиционера в базу VW Polo sedan
размещение отверстий на щите.jpg [ 168.54 КБ | Просмотров: 6436 ]


 Профиль  
 
 

Не в сети
АвтоЛюбитель

Зарегистрирован: 04 мар 2011, 12:09
Сообщения: 84
Изображения: 1
Откуда: планета Земля
Благодарил (а): 22 раз.
Поблагодарили: 107 раз.
Полезная информация,кстати не сливая масло из системы и проверив на давление, оказалось , что на 2000 тыс.оборотах давление по высокой ,не превышает 16 бар. Как кто это может прокомментировать , я предполагаю,что масло нашло свои места для смазки, и перестало мешать работе системы.


Вложения:
Доустановка кондиционера в базу VW Polo sedan
Сервис-гид SANDEN_01.gif [ 689.08 КБ | Просмотров: 6414 ]
Доустановка кондиционера в базу VW Polo sedan
Сервис-гид SANDEN_02.gif [ 305.2 КБ | Просмотров: 6414 ]
Доустановка кондиционера в базу VW Polo sedan
Сервис-гид SANDEN_03.gif [ 321.47 КБ | Просмотров: 6414 ]
Доустановка кондиционера в базу VW Polo sedan
Сервис-гид SANDEN_04.gif [ 504.69 КБ | Просмотров: 6414 ]
Доустановка кондиционера в базу VW Polo sedan
Сервис-гид SANDEN_05.gif [ 844.72 КБ | Просмотров: 6414 ]
Доустановка кондиционера в базу VW Polo sedan
Сервис-гид SANDEN_06.gif [ 711.8 КБ | Просмотров: 6414 ]
Доустановка кондиционера в базу VW Polo sedan
Сервис-гид SANDEN_07.gif [ 1.17 МБ | Просмотров: 6414 ]
 Профиль Персональный альбом  
 
 

Показать сообщения за:  Поле сортировки  
Начать новую тему Ответить на тему  [ Сообщений: 644 ] 


Кто сейчас на конференции

Сейчас этот форум просматривают: нет зарегистрированных пользователей и гости: 5


Вы не можете начинать темы
Вы не можете отвечать на сообщения
Вы не можете редактировать свои сообщения
Вы не можете удалять свои сообщения
Вы не можете добавлять вложения

Найти:
Перейти:  
cron