Клубный полоподбор со скидкой до 35% Найдем Polo по вашим требованиям, с гарантией!






Начать новую тему Эта тема закрыта, вы не можете редактировать и оставлять сообщения в ней.  [ Сообщений: 12 ] 
Автор Сообщение
Не в сети
АвтоЗнаток

Зарегистрирован: 13 мар 2011, 10:11
Сообщения: 319
Откуда: г.Подольск МО
Благодарил (а): 43 раз.
Поблагодарили: 121 раз.
Предлакгаю в этой теме делиться вариантами решения поканального звука, реализованных на различных вариантах магнитол, усилителей и акустики, в том числе и с помощью широко распространенной на полике RCD 30.


 Профиль  
 
 

Не в сети
АвтоЗнаток

Зарегистрирован: 13 мар 2011, 10:11
Сообщения: 319
Откуда: г.Подольск МО
Благодарил (а): 43 раз.
Поблагодарили: 121 раз.
Про RCD 30 изначально было немало мифов о невозможности подключения USB, AUX_IN, саба и прочего, но с помощью очумелых ручек эти мифы успешно развеиваются.
Ну не всем нужна навороченная мультимедиа с сенсорным экраном, почему-бы не поковырять этот , широко распространенный в полике вариант магнитолы на тему,- что можно сделать интересного со звуком.
На счет поканалки я изначально задумывался,- хотел поставить саб, но в итоге решил поставить задние дины с ходом диффузора побольше, что-бы использовать вместо саба.
Из подходящих вариантов попались миды DLS R6A. Хочу сделать полностью отдельные каналы для НЧ, ВЧ и СЧ, но для начала решил поэкспериментировать.
Вот сегодня наконец добрались руки,- поставил пассивные отключаемые фильтры перед усилителем мощности на задний и передний каналы.
На передних динамиках резал ниже 200 герц, а на задних наоборот,- оставил что ниже 200 герц, конечно спады довольно плавные.
Для отключения использовал герконовые реле, которые питал от распаянного в магнитоле дополнительного ключа по 12 вольтам.
Кнопки управления установил ниже управления климатом почти как здесь:
viewtopic.php?f=15&t=6082&start=125#p198447
В итоге получил интересную возможность управления звуком в виде вариантов:
1.Оба канала на полную.
2.Перед на полную , зад порезан выше 200гц.
3.Перед порезан ниже 200гц, зад порезан выше 200гц.
4.Перед порезан ниже 200гц, зад на полную.

На передних сиденьях наиболее интересны для прослушивания 2 и 3 варианты,- нет такой мешанины как при полном подключении тыла, лучше разборчивость и как-будто спадает лишний ненужный напряг,- просто хочется слушать, а не крутить как-бы получше настроить.
Естественно во 2 варианте низов побольше, думаю сделать регулировку фазы, которая может еще улучшить низы.
На задних сиденьях даже в этих вариантах более менее нормально воспринимается Классика, для остального лучше на полную задние каналы.
Естественно фильтра вносят значительное ослабление сигнала, которое приходится компенсировать регулировками фронт-тыл и громкость.
Это можно устранить, поставив дополнительно операционники.
Вывод для себя сделал что сзади такой вариант коммутации весьма полезен. На счет фронта,- надо еще поэкспериментировать с подстройкой фазы.


 Профиль  
 
 

Не в сети
АвтоЗнаток

Зарегистрирован: 13 мар 2011, 10:11
Сообщения: 319
Откуда: г.Подольск МО
Благодарил (а): 43 раз.
Поблагодарили: 121 раз.
Фильтра настраивал отдельно от магнитолы, думаю в магнитоле их характеристики измениться не должны.
Обмотки реле подключал через кнопки с фиксацией.
Напряжение от коммутатора можно использовать для управления сабом, питания дополнительных операционников и пр.
Вложение:
Поканалка и RCD 30
фильтра.JPG [ 22.01 КБ | Просмотров: 3694 ]

Вложение:
Поканалка и RCD 30
график ачх фильтров.JPG [ 23.19 КБ | Просмотров: 3629 ]


 Профиль  
 
 

Не в сети
АвтоЗнаток

Зарегистрирован: 13 мар 2011, 10:11
Сообщения: 319
Откуда: г.Подольск МО
Благодарил (а): 43 раз.
Поблагодарили: 121 раз.
Я наверное ошибся с форумом,- среди половодцев похоже нет радиолюбителей.
Хоть бы покритиковал кто-нибудь.


 Профиль  
 
 

Не в сети
АвтоСтажер

Зарегистрирован: 13 авг 2010, 01:17
Сообщения: 28
Благодарил (а): 4 раз.
Поблагодарили: 1 раз.
Эх... классно когда есть вагон времени на такие занятия. мне интересно в RCD30 заглянуть. Куда там это все вешается... дабы не ковырять даташиты.. хочу снять линейный сигнал для усилителя внешнего.
С фильтрами интересная задумка, но по мне проще заменить "майфун", например на пионер, в котором огромная куча всяких loud, fie, полосовых фильтров и т.п.


 Профиль  
 
 

Не в сети
АвтоСтажер

Зарегистрирован: 08 июл 2012, 22:24
Сообщения: 19
Откуда: Невинномысск
Благодарил (а): 7 раз.
Поблагодарили: 12 раз.
Работа достойная проделана! Вот вопрос, не совсем в тему. Я так полагаю если ты заморочился с RCD 30, то магнитола обеспечивает достойный уровень качества звука и с помощью хорошей акустики и шумки от неё можно добиться звука на уровне всяких там пионеров и сони?


 Профиль  
 
 

Не в сети
АвтоЗнаток

Зарегистрирован: 13 мар 2011, 10:11
Сообщения: 319
Откуда: г.Подольск МО
Благодарил (а): 43 раз.
Поблагодарили: 121 раз.
pnpline писал(а):
хочу снять линейный сигнал для усилителя внешнего.

Сигнал можно снять с переходных кондеров с процессора на усилитель,- но есть тонкость что цепи там высокоомные,- конденсатор всего 0,1мкф достаточен для передачи низов, поэтому наверное лучше ставить дополнительный операционник (либо на место незапаянных по AUX микрух, либо на отдельную плату) а с него уже разводить куда надо.
Впрочем лучше выяснить из документации нагрузочную способность процессора.
Глянул,- по выходу нагрузка должна быть не ниже 10ком.

varelik2002 писал(а):
Я так полагаю если ты заморочился с RCD 30, то магнитола обеспечивает достойный уровень качества звука и с помощью хорошей акустики и шумки от неё можно добиться звука на уровне всяких там пионеров и сони?

В тех-же соньках и пионерах много моментов, которые портят звук,- в основном из-за установки дешевых не подходящих для звука компонентов, тем более что родом почти все из китая.
В RCD 30 меньше всяких процессорных обработок, а это часто бывает только на пользу звуку.
Ковыряю больше из спортивного интереса, что касается качества,- я еще немало наметил в ней поменять,- по итогам неплохо было-бы провести сравнение. Жалко что кое что из функционала отсутствует, а так,- балалайка далеко не самая плохая.
И уже сейчас друзья начинают пинать,- что ты ее мучаешь, - она и так звучит гораздо лучше наших.


 Профиль  
 
 

Не в сети
АвтоСтажер

Зарегистрирован: 08 июл 2012, 22:24
Сообщения: 19
Откуда: Невинномысск
Благодарил (а): 7 раз.
Поблагодарили: 12 раз.
garikello писал(а):
И уже сейчас друзья начинают пинать,- что ты ее мучаешь

А мучаешь в плане компонентов внутри магнитолы или подбираешь динамики, усилители, шумка?


 Профиль  
 
 

Не в сети
АвтоЗнаток

Зарегистрирован: 13 мар 2011, 10:11
Сообщения: 319
Откуда: г.Подольск МО
Благодарил (а): 43 раз.
Поблагодарили: 121 раз.
Ну с шумкой и акустикой пока закончил. На потолок поглядываю,- может стоит.
С усилителями на распутье. Есть разводка для установки усилителя под пассажиром. Вообще планировался там преобразователь питания а усилитель в виде большого плоского радиатора под панелью управления климатом,- панелька, что-бы расположить органы управления стоит.
Но на собранном усилителе провел расчет и замеры по поводу... выделения тепла. При питании усилителя два по 30вольт динамике 4ом и отдаваемой мощности 4ватт на канал(средний уровень громкости), мощность рассеиваемая на транзисторах составит почти 30 ватт на канал(60 ват два канала). На практике,- через 10 минут работы одного канала в таком режиме , радиатор довольно большой площади около 60 градусов. Конечно можно поставить регулируемый вентилятор. И зимой это отчасти неплохо. Но летом... и для генератора с аккумулятором. В режиме саба ему достается поменьше, но в широкополосном... Тьма народа ездит с усилами в багажниках,- но это их дело.
А в классе D не интересен. Конечно я питал синусом и на звуке немного будет разница. Запас по мощности в этом варианте немалый, но если уменьшать напряжение питания,- опять приблизимся к обычному мостовому с бортовым питанием и меньшим нагревом. Вот и думай.
Если есть пробелы по части откуда берутся хваленые 40-50 ватт на магнитолах,- можно глянуть например здесь
http://radiokot.ru/start/analog/advance/01/


 Профиль  
 
 

Не в сети
АвтоЗнаток

Зарегистрирован: 13 мар 2011, 10:11
Сообщения: 319
Откуда: г.Подольск МО
Благодарил (а): 43 раз.
Поблагодарили: 121 раз.
Вобщем покатался, послушал.
Точка разделения по низам просится ниже,- где-нибудь к 120гц.
Фильтр в итоге будет наверное иметь примерно такой вид:
Вложение:
Поканалка и RCD 30
вариант фильтра.JPG [ 26.21 КБ | Просмотров: 3480 ]

Т.е. для удобства управления тыл так и останется тылом в управлении магнитолой, но пойдет через отдельный мощный усь.
Пищи задействуются фронтальным усилителем магнитолы, передние двери ,- тыловым усилителем магнитолы, в фильтре СЧ дополнительно порезаны верха и добавлен делитель, что-бы сравнять уровни при коммутации. Но номиналы еще предстоит подобрать поточнее, а может на передних дверях и стоит отказаться от коммутации,- схема компактнее.
Немного изменил схему и подкорректировал номиналы. Оказалось достаточно реле с одним контактом на замыкание.
Вложение:
Поканалка и RCD 30
вариант фильтра ред.JPG [ 25.58 КБ | Просмотров: 3313 ]

Щелчков больше нет, а если нет возможности подключить третий канал, можно убрать 6800 и пустить на фронт без разделения ВЧ.
Без реле тоже можно обойтись,- но не будет возможности выбора, а в этом удобство сравнить разницу.


 Профиль  
 
 

Не в сети
АвтоЗнаток

Зарегистрирован: 13 мар 2011, 10:11
Сообщения: 319
Откуда: г.Подольск МО
Благодарил (а): 43 раз.
Поблагодарили: 121 раз.
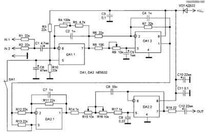
Хотелось сделать возможность регулировки фазы,- попробовал блок активных фильтров по этой схеме:
Вложение:
Поканалка и RCD 30
активный фильтр.png [ 81.56 КБ | Просмотров: 3302 ]

В машине настраивал сначала по увеличению громкости на частоте 100гц.
Потом попробовал как регулировка отражается на музыке,- при подходе к совпадению фаз есть ощущения перемещения источников.
Внешний вид получился такой.
Вложение:
Поканалка и RCD 30
блок фильтров печать.JPG [ 296.02 КБ | Просмотров: 3302 ]
Вложение:
Поканалка и RCD 30
блок фильтров монтаж.JPG [ 246.61 КБ | Просмотров: 3302 ]
Вложение:
Поканалка и RCD 30
установленный блок фильтров.JPG [ 240.85 КБ | Просмотров: 3302 ]

Блок фильтров закрепил к нижней крышке двухсторонним скотчем.
Высокочастотные динамики пока работают совместно с мидами от фронтальных усилителей.
Может через недельку доберусь до полного раздела каналов.


 Профиль  
 
 

Не в сети
АвтоЗнаток

Зарегистрирован: 13 мар 2011, 10:11
Сообщения: 319
Откуда: г.Подольск МО
Благодарил (а): 43 раз.
Поблагодарили: 121 раз.
Вобщем в начальном варианте низы были более впечатляющими,- возможно повлияло что снизил частоту среза. С активным фильтром получаются какими-то вяловатыми.
Что касается остального,- стоит попробовать заменить на более качественную пленку, а то ставил что было под рукой. Тут надо экспериментировать , а на это надо куча времени, в том числе на комплектацию. Как откатаю оптимальный вариант,- можно будет попробовать на аппарате повыше классом чем RCD30. Основная задача,- сделать выбор между процессорной обработкой или обычной фильтрацией.
А с третьим каналом пока не хватает времени на комплектацию.


 Профиль  
 
 

Показать сообщения за:  Поле сортировки  
Начать новую тему Эта тема закрыта, вы не можете редактировать и оставлять сообщения в ней.  [ Сообщений: 12 ] 


Кто сейчас на конференции

Сейчас этот форум просматривают: нет зарегистрированных пользователей и гости: 9


Вы не можете начинать темы
Вы не можете отвечать на сообщения
Вы не можете редактировать свои сообщения
Вы не можете удалять свои сообщения
Вы не можете добавлять вложения

Найти:
Перейти: