Клубный полоподбор со скидкой до 35% Найдем Polo по вашим требованиям, с гарантией!






Начать новую тему Ответить на тему  [ Сообщений: 72 ] 
Автор Сообщение
Не в сети
АвтоЗнаток

Зарегистрирован: 05 май 2012, 20:15
Сообщения: 289
Откуда: эль-прогрессо
Благодарил (а): 196 раз.
Поблагодарили: 126 раз.
bobik писал(а):
Так и не понял: какой адаптер РЕАЛЬНО работает с Torque Android ?
адаптер ща заказал,через месяцок проверим! ;) прогу качнул,пока изучаю ее.прикольная.


 Профиль  
 
 

Не в сети
Опытный водитель

Зарегистрирован: 06 фев 2013, 13:18
Сообщения: 159
Откуда: СПб
Благодарил (а): 0 раз.
Поблагодарили: 22 раз.
влад74 писал(а):
bobik писал(а):
Так и не понял: какой адаптер РЕАЛЬНО работает с Torque Android ?
адаптер ща заказал,через месяцок проверим! ;) прогу качнул,пока изучаю ее.прикольная.

Ссылочку на адаптер, плиз?


 Профиль  
 
 

Не в сети
Супермодератор
Аватара пользователя

Зарегистрирован: 21 июн 2010, 10:56
Сообщения: 3491
Изображения: 86
Откуда: СПб
Благодарил (а): 1897 раз.
Поблагодарили: 1867 раз.
bobik писал(а):
Ссылочку на адаптер, плиз?


bobik
Ознакомитесь с этой темой Выбор адаптера OBDII EML327, там есть 2-отзыва с работающими адаптерами и ссылками на них.
По первому на андроиде, по второму скорее всего на винде (хотя судя по описанию подойдет ко всему)

Напоминаю!
В этой теме обсуждаем диагностику с использованием адаптера, выбор адаптера по ссылке выше.


 Профиль Персональный альбом  
 
 

Не в сети
АвтоЗнаток

Зарегистрирован: 05 май 2012, 20:15
Сообщения: 289
Откуда: эль-прогрессо
Благодарил (а): 196 раз.
Поблагодарили: 126 раз.
http://www.tinydeal.com/elm327-obdii-v1 ... 47073.html


 Профиль  
 
 

Не в сети
Опытный водитель
Аватара пользователя

Зарегистрирован: 09 ноя 2011, 08:15
Сообщения: 219
Откуда: Пермь
Благодарил (а): 4 раз.
Поблагодарили: 32 раз.
Вообщем решил свою проблему. Были перепутаны провода на разъёме адаптера, 15 и 7 контакты. Перекинул и всё заработало. Гады китайцы.))))


 Профиль  
 
 

Не в сети
АвтоЗнаток

Зарегистрирован: 05 май 2012, 20:15
Сообщения: 289
Откуда: эль-прогрессо
Благодарил (а): 196 раз.
Поблагодарили: 126 раз.
skal писал(а):
Вообщем решил свою проблему. Были перепутаны провода на разъёме адаптера, 15 и 7 контакты. Перекинул и всё заработало. Гады китайцы.))))
как прощитал расскажи?


 Профиль  
 
 

Не в сети
Опытный водитель
Аватара пользователя

Зарегистрирован: 09 ноя 2011, 08:15
Сообщения: 219
Откуда: Пермь
Благодарил (а): 4 раз.
Поблагодарили: 32 раз.
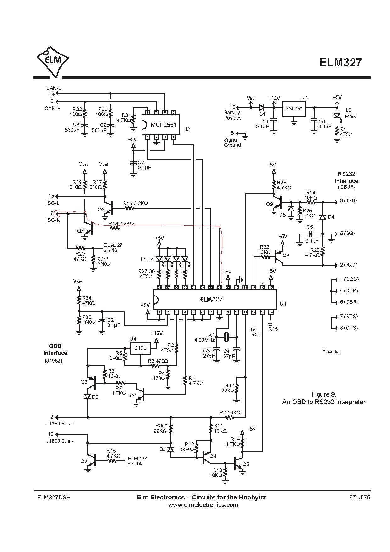
Нашел схему ELM327 базовую на PIC контролере, и по дорожкам на плате прошел от микросхемы до разъёма. Интересовала K линия, так как с ней поло работает.


 Профиль  
 
 

Не в сети
Супермодератор
Аватара пользователя

Зарегистрирован: 21 июн 2010, 10:56
Сообщения: 3491
Изображения: 86
Откуда: СПб
Благодарил (а): 1897 раз.
Поблагодарили: 1867 раз.
skal писал(а):
Нашел схему ELM327 базовую на PIC контролере, и по дорожкам на плате прошел от микросхемы до разъёма. Интересовала K линия, так как с ней поло работает.

skal
Выложи пожалуйста эту схему здесь и отметь эту К линию, чтобы уже знать где искать, если не работает.


 Профиль Персональный альбом  
 
 

Не в сети
Опытный водитель
Аватара пользователя

Зарегистрирован: 09 ноя 2011, 08:15
Сообщения: 219
Откуда: Пермь
Благодарил (а): 4 раз.
Поблагодарили: 32 раз.
Вот схемка, а вот оригинал
http://elmelectronics.com/DSheets/ELM327DS.pdf


Вложения:
Диагностика Polo седан с использованием смартфона
elm327.jpg [ 304.87 КБ | Просмотров: 6422 ]
 Профиль  
 
 

Не в сети
АвтоЗнаток

Зарегистрирован: 05 май 2012, 20:15
Сообщения: 289
Откуда: эль-прогрессо
Благодарил (а): 196 раз.
Поблагодарили: 126 раз.
Сегодня пришел адаптер.со второй попытки удалось подключиться, пока не совсем разобрался в Torque Pro,просьба кто пользуется данной программой,скиньте фото какие у вас выведены основные датчики на екран смартфона ,что еще можно важное поставить кроме темпер охл жидкости,какой протокол используете? ну и другую инфу для большего понимания.можно ли не вытаскивать адаптер из разьема авто? можно ли с ноута просматривать параметры данного адаптера,не для этого ли диск в комплекте с адаптером?


 Профиль  
 
 

Не в сети
АвтоЗнаток

Зарегистрирован: 05 май 2012, 20:15
Сообщения: 289
Откуда: эль-прогрессо
Благодарил (а): 196 раз.
Поблагодарили: 126 раз.
Ну что никто не прояснит вопросы выше по адаптеру? :?


 Профиль  
 
 

Не в сети
АвтоГуру
Аватара пользователя
Volkswagen Polo седан (2012)

Зарегистрирован: 16 фев 2012, 22:37
Сообщения: 3664
Изображения: 22
Откуда: Москва
Благодарил (а): 1861 раз.
Поблагодарили: 1574 раз.

Имя: Мишаня
У меня температура ОЖ и общие параметры. Еще нагрузка на двигатель. Вытаскивать при включеном питании я лично не решаюсь. По поводу ноута....поставь диск да законнектить попробуй если зуб в буке есть.

_________________
Короче за эти деньги большего требовать от того что есть просто свинство!
Последняя запись в блоге гаража: Расходы на покупку и установку доп. оборудования и тюнинг


 Профиль Персональный альбом  
 
 

Не в сети
АвтоЗнаток
Аватара пользователя

Зарегистрирован: 17 сен 2010, 13:16
Сообщения: 362
Откуда: Питер
Благодарил (а): 48 раз.
Поблагодарили: 136 раз.
влад74 писал(а):
можно ли не вытаскивать адаптер из разьема авто?
можно ли с ноута просматривать параметры данного адаптера,не для этого ли диск в комплекте с адаптером?

Я из разъема вообще не вытаскиваю - у меня корпус адаптера не большой - не мешается.
С ноута можно - у меня с несколькими программами заработало. Программы типа ScanTool и т.д.
Кстати, про коммуникатор - до этого стоял Android 2.3 - не подключался к адаптеру по блютусу впринципе, а после обновления до 4.0 коммуникатора - все ОК.
Из параметров - ТОЖ, нагрузка, ускорение+скрость по GPS.


 Профиль  
 
 

Не в сети
АвтоЗнаток

Зарегистрирован: 05 май 2012, 20:15
Сообщения: 289
Откуда: эль-прогрессо
Благодарил (а): 196 раз.
Поблагодарили: 126 раз.
galant писал(а):
Из параметров - ТОЖ, нагрузка, ускорение+скрость по GPS.

а темпер масла показывает? и еще адаптер периодически то теряет связь с эбу,то снова сам подключается. еще адаптер запрашивает код для сопряжения с смартом,при каждом вынимании адаптера,можно ли отключить запрос кода где то в настройках?


 Профиль  
 
 

Не в сети
АвтоЗнаток
Аватара пользователя

Зарегистрирован: 17 сен 2010, 13:16
Сообщения: 362
Откуда: Питер
Благодарил (а): 48 раз.
Поблагодарили: 136 раз.
влад74 Не проверял про температуру масла - сегодня на обратном пути с работы проверю, цепляет ли датчик, да и интереса она не представляет ввиду неизвестных "правильных" значений и их дельт+самые опасные для масла локальные перегревы все равно не покажет. Я ТОЖ чисто для контроля смотрю+когда можно трогаться после прогрева зимой.
А связь с ЭБУ теряется даже на VAG-COM шнурке, бывает, хотя, на блютусном ELM327 проблем с этим не было.
Чтобы не спрашивал код сопряжения нужно покопаться в настройках блютуса на коммуникаторе, там должна быть опция "подключаться автоматически" или "запомнить устройство(пароль)", или нечто подобное.


 Профиль  
 
 

Показать сообщения за:  Поле сортировки  
Начать новую тему Ответить на тему  [ Сообщений: 72 ] 


Кто сейчас на конференции

Сейчас этот форум просматривают: нет зарегистрированных пользователей и гости: 17


Вы не можете начинать темы
Вы не можете отвечать на сообщения
Вы не можете редактировать свои сообщения
Вы не можете удалять свои сообщения
Вы не можете добавлять вложения

Найти:
Перейти: