За сколько можно продать Ваш VW Polo?






Начать новую тему Ответить на тему  [ Сообщений: 133 ] 
Автор Сообщение
Не в сети
АвтоГуру
Аватара пользователя
Volkswagen Polo седан (2010)

Зарегистрирован: 25 июл 2010, 17:19
Сообщения: 9611
Изображения: 46
Откуда: Новосибирск.
Благодарил (а): 9223 раз.
Поблагодарили: 5285 раз.

Имя: Евгений
speedspider, У тебя в Краснодаре есть как минимум один одноклубник, который хорошо всё поймёт. Обратись к нему, и будет тебе большое счастье.


 Профиль Персональный альбом  
 
 

Не в сети
Опытный водитель
Аватара пользователя

Зарегистрирован: 27 ноя 2011, 17:08
Сообщения: 131
Откуда: Санкт-Петербург
Благодарил (а): 0 раз.
Поблагодарили: 0 раз.
ewgen писал(а):
speedspider, У тебя в Краснодаре есть как минимум один одноклубник, который хорошо всё поймёт. Обратись к нему, и будет тебе большое счастье.

это вы прокого толкуете???


 Профиль  
 
 

Не в сети
АвтоГуру
Аватара пользователя
Volkswagen Polo седан (2010)

Зарегистрирован: 25 июл 2010, 17:19
Сообщения: 9611
Изображения: 46
Откуда: Новосибирск.
Благодарил (а): 9223 раз.
Поблагодарили: 5285 раз.

Имя: Евгений
memberlist.php?mode=viewprofile&u=12982


 Профиль Персональный альбом  
 
 

Не в сети
Кулибин клуба

Зарегистрирован: 21 янв 2011, 21:38
Сообщения: 693
Откуда: Нижний Новгород
Благодарил (а): 154 раз.
Поблагодарили: 1547 раз.

Имя: Сергей
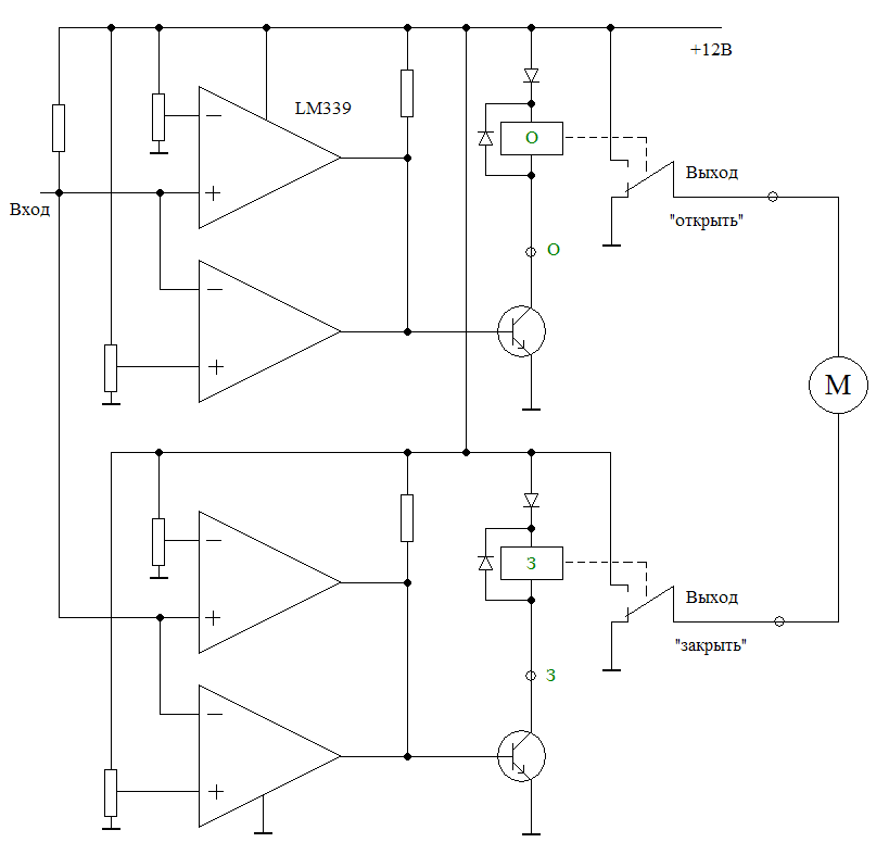
Могу предложить еще один вариант реализации управления всеми стеклоподъемниками с водительской двери для авто комплектации тренд и комфорт. Главное отличие от предыдущих схем – не надо переделывать новенькую панель управления стеклоподъемниками от хая и более простой монтаж. Платой за это становится необходимость изготовления специальных электронных модулей управления силовыми реле для каждой двери, реализующих в очень упрощенном виде работу контроллера лин-шины, применяемой на хайе.
Вложение:
Стеклоподъемники в Тренде, VW Polo седан.
Схема управления 4 стеклоподьемниками_191113.JPG [ 393.74 КБ | Просмотров: 9588 ]

Схема на уровне школьного радиокружка «очумелые ручки», но, как любая аналоговая схема, требует настройки и необходимость учитывать возможное появление косяков из-за ограничения по рабочей температуре эксплуатации р/элементов. Поэтому на сегодняшний день – только в качестве информации.
Что бы обойти главную проблему применения панели управления стеклоподъемников от хая на более простых авто, необходимо представлять, как передаются 4 команды управления по одному проводу. Ничего сложного там нет, все на уровне закона Ома. Каждая кнопка имеет 5 фиксированных положений: среднее, 1 и 2 вверх, 1и 2 вниз. Если нарисовать простую схемку и привязать выход кнопки через резистор к +12В, то получим (в зависимости как нажимаем) ряд фиксированных напряжений. Аналогичное решение применено и для лин-шины, только дальнейшее преобразование этих напряжений и управление стеклоподъемниками возложено на контроллер этой шины. Возможно, что напряжение питания лин-шины ниже 12В и стабилизировано.
Вложение:
Стеклоподъемники в Тренде, VW Polo седан.
Работа кнопок управления стеклоподьемниками.PNG [ 8.87 КБ | Просмотров: 9588 ]

Не заморачиваясь в данный момент на возможности реализации режимов автоматического подъема и опускания стекол, можно относительно легко собрать схему управления, которая в зависимости от появляющегося напряжения на выходе кнопки будет включать силовые реле на подъем или опускание. Для этого необходимо различать только два напряжения: +6в при нажатии кнопки на подъем и +1в при нажатии кнопки на опускание.
В связи с привязкой выходной цепи к +12в в качестве «измерителей» необходимо использовать двухпороговые компараторы на два диапазона напряжений: диапазон для поднятия от +5 до +7 (можно попробовать диапазон и от +2,5 до +7), диапазон для опускания от 0 до +1,5.
В качестве компараторов можно использовать широко распространенную микросхему LM339 (четыре компаратора внутри), главное чтобы при минусовой Т они нормально работали, что и надо проверить при сборке образца. Схема двухпорогового компаратора типовая, необходимо добавить силовой ключ для управления реле и подобрать резисторы при настройке диапазонов срабатывания.
Вложение:
Стеклоподъемники в Тренде, VW Polo седан.
двухпороговый компаратор.jpg [ 313.19 КБ | Просмотров: 9588 ]

Вложение:
Стеклоподъемники в Тренде, VW Polo седан.
Схема модуля управления одного стеклоподьемника.PNG [ 16.96 КБ | Просмотров: 9553 ]

Силовые реле – по желанию: можно поискать сдвоенные омроновские, с уже выполненной коммутацией (G8ND-2), или любую пару других с допустимыми током коммутации и размером.
Для реализации функции блокировки задних стеклоподъемников возможно применить стандартное реле 22.3777 управления задними ПТФ на Вазах. Оно отлично подходит для конструктивного исполнения кнопки блокировки на панели хайя – первое нажатие включает блокировку, второе – отключает. Для упрощения монтажа и исключения возни с толстыми силовыми проводами непосредственно силовые реле блокировки предлагаю установить в каждой задней двери, а если кому очень нужно, можно и в дверь переднего пассажира воткнуть.
http://www.chipinfo.ru/literature/radio ... 43-44.html
Компараторы, силовые реле и реле блокировки возможно собрать в виде единого модуля небольшого размера (всего 4 штуки) для установки в каждой двери, что значительно упростит окончательный монтаж на авто.
Что не предусмотрено. Подсветка кнопки блокировки не отключается при включении блокировки стеклоподъемников задних дверей и загорании желтого индикатора. Нет автоматического режима подъема и опускания, т.к. слишком усложняется схема. Как поведет себя схема в реальных условиях на авто надо проверять.
P.S.: Спасибо авторам предыдущих схем за информацию bt


 Профиль  
 
 

Не в сети
АвтоСтажер

Зарегистрирован: 18 фев 2013, 23:05
Сообщения: 57
Откуда: СССР
Благодарил (а): 17 раз.
Поблагодарили: 20 раз.
Установил на Комфорт управление задними с водительского места. Врезал в заглушку под ручником две кнопки от Калины. В каждую заднюю дверь поставил по два реле - одно на подъём стекла, другое на опускание, управление через минус.


 Профиль  
 
 

Не в сети
АвтоЛюбитель

Зарегистрирован: 22 янв 2013, 00:35
Сообщения: 129
Откуда: Жуковский
Благодарил (а): 20 раз.
Поблагодарили: 62 раз.
dnfdw писал(а):
Установил на Комфорт управление задними с водительского места. Врезал в заглушку под ручником две кнопки от Калины. В каждую заднюю дверь поставил по два реле - одно на подъём стекла, другое на опускание, управление через минус.

А я уже привык тянуться к задним дверям рукой, попадаю не глядя.
Если уж делать, то все 4 с двери.
В любом случае плюсую за идею.


 Профиль  
 
 

Не в сети
АвтоЛюбитель

Зарегистрирован: 22 янв 2013, 00:35
Сообщения: 129
Откуда: Жуковский
Благодарил (а): 20 раз.
Поблагодарили: 62 раз.
Посмотрел схему управления стеклами на тренде.
По идеи можно сделать автоподъем хотя бы на водительское стекло.
Если контроллер уже стоит, то его надо перепрограммировать.


 Профиль  
 
 

Не в сети
АвтоСтажер

Зарегистрирован: 10 июл 2014, 23:19
Сообщения: 9
Откуда: SPb
Благодарил (а): 9 раз.
Поблагодарили: 1 раз.
а можно ли задействовать кнопку блокировки, чтобы при нажатой открывались- закрывались задние, а при отжатой передние? Или это сложно?


 Профиль  
 
 

Не в сети
АвтоСтажер

Зарегистрирован: 19 фев 2013, 10:27
Сообщения: 2
Откуда: Нижневартовск
Благодарил (а): 0 раз.
Поблагодарили: 0 раз.
Всем привет!!!
Можно посмотреть на это дело в сборе... установленное в машине???
И на кнопках нет слова "авто"... получается все кнопки не автоматические? Как бы сделать их все автоматическими? Ставить доводчики?

Передумал на счет автоматических... вопрос снимается!!! :-)


 Профиль  
 
 

Не в сети
АвтоЛюбитель

Зарегистрирован: 07 фев 2013, 09:26
Сообщения: 72
Откуда: Spb
Благодарил (а): 13 раз.
Поблагодарили: 6 раз.
та же байда с подъемом/опусканием вдительского стекла.
подъехал сегодня к дому, достаю карту, чтоб шлакбаум открыть, нажимаю опускание окна и ничего. я ударил как следует. теперь кнопки где то внутри.
так бесят эти мелочи. на моей 20 летней мазде и то не было таких проблем, никогда...

в общем, кто решил проблему со стеклоподъемниками?


Матом не ругаемся!!!


 Профиль  
 
 

Не в сети
АвтоСтажер

Зарегистрирован: 11 фев 2014, 19:44
Сообщения: 6
Откуда: Ульяновск
Благодарил (а): 3 раз.
Поблагодарили: 0 раз.

Имя: Сергей
В общем так. Дело началось месяц назад, когда после мойки случайно сильно дверь полоснул из керхера с внутренней стороны. На следующий день все двери еще работали, но в обед закрылось и больше уже не опускалось стекло с водительской стороны.
Звук сработки кнопки шел. Дойдя до снятия обшивки двери, есть на ютубе, мы дружно решили, что дело в самом блоке, его сняли, кое где уже виднелся зеленый налет от прошлой влажности. Блок аккуратно разобрали почистили контакты, вставили. Окно как не работало так и не работало. Ну думали все кранты либо блоку либо моторчику через две недели поехали по электрикам. Все как один - меняйте блок,
у официалов на мои три кнопки 2085 р, через сайт самому заказать 1500 р.
Далее самое интересное. Внимание. Приезжаем к мужичку, всю жизнь генераторы на тазах переделывал , что с магазина статоры, что с завода, и на моем лет семь назад тоже. И он говорит, ну снимайте ребята обшивку. Снимаем. Берет лампочку с двумя проводами, аля тестер советский, втыкает в блок и говорит вы че приехали? У вас ток идёт, а значит все работает. Скорее всего заклинили или еще что. Тут мы решили уже моторчик при нём, что на трех винтах в дверь вкручен, вытащить. Выкрутили три винта сняли моторчик, подключили его опять к блоку и он пашет! Мы в шоке. Что стекло что-ли перекосило или еще что? НЕТ РЕБЯТА ВСЕ РАБОТАЕТ ЕГО КАК ЕСТЬ ВСТАВИЛИ В ПАЗ ДЕРЖИМ И ОН НАМ СТЕКЛО ОПУСКАЕТ И ПОДНИМАЕТ. ОКАЗЫВАЕТСЯ ТАМ ЧТО ТО ПРОСТО СРАБОТАЛО И ВСЕ ЕГО ПРОСТО ОТКЛЮЧАЕШЬ ОТ ЭЛЕКТРОЦЕПИ И ОПЯТЬ ВКЛЮЧАЕШЬ.
Цена ремонта 100 (сто) рублей мужичку на сигареты. Единственное что, это потом обратно неудобно обшивку прикрепить, но пару раз разобрать и уже как автоматически все получается.


 Профиль  
 
 

Не в сети
АвтоСтажер

Зарегистрирован: 05 дек 2015, 13:21
Сообщения: 2
Откуда: Кировская область
Благодарил (а): 0 раз.
Поблагодарили: 0 раз.

Имя: Дмитрий
Привет форумчане, тоже задумался о том чтобы вставить блок управления стеклами от хайлайна и кнопки на остальных дверях тоже хочу заменить, схема с реле понравилась, но кнопки которые на остальных дверях, судя по схеме , силовые и на этом строится защита от двойного нажатия в разные стороны, а как быть если кнопки хочу слаботочные поставить везде, тупо в параллель, то защиты не будет.
И ещё нюанс, с блока выходит 11 проводов, а колодка разъёма рассчитана на 10, если поменять полярность на блоке управления и общим сделать + , то по идее на питание светодиодов отдельно заводить его не нужно и тем самым добиваемся того что хватает 10 контактов.
Кто как думает?


 Профиль  
 
 

Не в сети
АвтоСтажер

Зарегистрирован: 09 янв 2012, 18:27
Сообщения: 11
Откуда: Краснодар
Благодарил (а): 3 раз.
Поблагодарили: 0 раз.
Нашел интересную статью как сделать управление задними стеклоподъемниками на комфорт и тренд.
https://technoteinfo.ru/post/modul-upravleniya-steklopod-yemnikami-svoimi-rukami


 Профиль  
 
 

Показать сообщения за:  Поле сортировки  
Начать новую тему Ответить на тему  [ Сообщений: 133 ] 


Кто сейчас на конференции

Сейчас этот форум просматривают: нет зарегистрированных пользователей и гости: 4


Вы не можете начинать темы
Вы не можете отвечать на сообщения
Вы не можете редактировать свои сообщения
Вы не можете удалять свои сообщения
Вы не можете добавлять вложения

Найти:
Перейти:  
cron