Клубный полоподбор со скидкой до 35% Найдем Polo по вашим требованиям, с гарантией!






Начать новую тему Ответить на тему  [ Сообщений: 62 ] 
Автор Сообщение
Не в сети
АвтоЗнаток
Аватара пользователя
Volkswagen Polo седан (2013)

Зарегистрирован: 24 июн 2013, 12:21
Сообщения: 318
Изображения: 2
Откуда: Москва (Волгоград)
Благодарил (а): 46 раз.
Поблагодарили: 88 раз.
Так, отчётик.
Использовал:
BM4511 — наш ШИМ.
IRF4905 — полевой транзистор P-канал
HS 077-20 радиатор 20x15x11 (KG-288-15)
Теплопроводящая прокладка, изоляционная втулка, винт.
Транзистор NPN (Uкэо > 16В, Iк > 200мА, h21э > 59)
Электромагнитное реле, ток коммутации при 12В — 13А и более.
Сопротивление равное примерно R(обмотки реле)*h21э(NPN транзистора)/1,4. Можно брать и меньший номинал сопротивления, но не меньше 2кОм.
Сопротивление 500Ом (опционально).
Переделка ШИМ.
Вложение:
ДХО из дальнего света на базе ШИМ
BM4511A.jpg [ 46.94 КБ | Просмотров: 5994 ]

"Интеллектуальная" схема управления :)
Вложение:
ДХО из дальнего света на базе ШИМ
BM4511B.jpg [ 31.55 КБ | Просмотров: 5994 ]


Логика работы такова. Если включено зажигание И выключены габариты И опущен ручник — дальный горит в пол накала (ну или сколько накрутите).
Схема рассчитана на то, что поднятый ручник замыкает на "массу". В габаритах (в той цепи, к которой мы подключаемся) есть хотя бы одна лампа накаливания 5Вт.

+[Показать] Spoiler: Ну и общий вид, прикрепил 3 фотки.
Вложение:
ДХО из дальнего света на базе ШИМ
2014-02-10 23.58.16.jpg [ 330.89 КБ | Просмотров: 5994 ]

Вложение:
ДХО из дальнего света на базе ШИМ
2014-02-10 23.58.36.jpg [ 294.33 КБ | Просмотров: 5994 ]

Вложение:
ДХО из дальнего света на базе ШИМ
2014-02-10 23.59.03.jpg [ 223.51 КБ | Просмотров: 5994 ]


 Профиль Персональный альбом  
 
 

Не в сети
АвтоЭксперт
Аватара пользователя

Зарегистрирован: 26 окт 2012, 16:35
Сообщения: 1401
Изображения: 0
Откуда: г. Владимир
Благодарил (а): 56 раз.
Поблагодарили: 534 раз.
Van Highlander писал(а):
Так, отчётик.

Транзистор NPN (Uкэо > 16В, Iк > 200мА, h21э > 59)

Логика работы такова. Если включено зажигание И выключены габариты И опущен ручник — дальный горит в пол накала (ну или сколько накрутите).
Схема рассчитана на то, что поднятый ручник замыкает на "массу". В габаритах (в той цепи, к которой мы подключаемся) есть хотя бы одна лампа накаливания 5Вт.

А какой именно использовал транзистор NPN? Хочу с их помощью заменить пару релюшек, дабы избавиться от громоздкости плат


 Профиль Персональный альбом  
 
 

Не в сети
АвтоЗнаток
Аватара пользователя
Volkswagen Polo седан (2013)

Зарегистрирован: 24 июн 2013, 12:21
Сообщения: 318
Изображения: 2
Откуда: Москва (Волгоград)
Благодарил (а): 46 раз.
Поблагодарили: 88 раз.
Ro....maN писал(а):
А какой именно использовал транзистор NPN? Хочу с их помощью заменить пару релюшек, дабы избавиться от громоздкости плат

Кажется C1384, он же 2SC1384. Просто выдернул что было из сгоревшего БП компа :)
Сопротивление 3,9кОм, из расчёта на обычные 80Ом обмотки реле (хотя себе поставил SRA-12VDC-CL с обмоткой 240Ом)


 Профиль Персональный альбом  
 
 

Не в сети
АвтоЭксперт
Аватара пользователя

Зарегистрирован: 26 окт 2012, 16:35
Сообщения: 1401
Изображения: 0
Откуда: г. Владимир
Благодарил (а): 56 раз.
Поблагодарили: 534 раз.
Van Highlander писал(а):
Кажется C1384, он же 2SC1384. Просто выдернул что было из сгоревшего БП компа :)
Сопротивление 3,9кОм, из расчёта на обычные 80Ом обмотки реле (хотя себе поставил SRA-12VDC-CL с обмоткой 240Ом)

Тоже частенько использую твердотельные релюшки, даже оптом уже их беру по 25р за шт. Изображение


 Профиль Персональный альбом  
 
 

Не в сети
АвтоГуру
Аватара пользователя

Зарегистрирован: 21 дек 2011, 20:53
Сообщения: 2344
Откуда: Краснодар
Благодарил (а): 334 раз.
Поблагодарили: 926 раз.
Van Highlander писал(а):
Кто нормально шарит, проверьте теоретически такой вариант

1) Необходимо сопротивление между точками 3 и 2 (330-1000 Ом)
2) Необходимо последовательное сопротивление перед затвором VT1
3) Необходимо последовательное сопротивление перед затвором VT2
4) Зачем для управления VT2 ставить полевик? Поставить обычный биполярник :)
Какая частота ШИМ планируется?

_________________
автомобиль за свою цену - отличный. Хороший экстерьер, удобство, современный, но сбалансированный интерьер, динамика - все на уровне.


 Профиль  
 
 

Не в сети
АвтоЗнаток
Аватара пользователя
Volkswagen Polo седан (2013)

Зарегистрирован: 24 июн 2013, 12:21
Сообщения: 318
Изображения: 2
Откуда: Москва (Волгоград)
Благодарил (а): 46 раз.
Поблагодарили: 88 раз.
AndyBig писал(а):
1) Необходимо сопротивление между точками 3 и 2 (330-1000 Ом)
2) Необходимо последовательное сопротивление перед затвором VT1
3) Необходимо последовательное сопротивление перед затвором VT2
4) Зачем для управления VT2 ставить полевик? Поставить обычный биполярник :)
Какая частота ШИМ планируется?

Ну это уже не актуально.
Всё что слева, идёт с магазина. И перед затвором VT1 нет сопротивления, т.е. производитель (Мастер-кит) как бы намекает, что и так всё работает (хотя я возможно там поставлю 500Ом).
А частоту они заявляют 500Гц.


 Профиль Персональный альбом  
 
 

Не в сети
АвтоГуру
Аватара пользователя

Зарегистрирован: 21 дек 2011, 20:53
Сообщения: 2344
Откуда: Краснодар
Благодарил (а): 334 раз.
Поблагодарили: 926 раз.
Van Highlander писал(а):
Ну это уже не актуально.

Сорри, не увидел, что в теме есть и вторая страница :)
А перед затворами полевиков желательно ставить токоограничивающие резисторы. У полевиков довольно большая емкость затвора и на фронтах импульсов могут проскакивать неслабые токи.

_________________
автомобиль за свою цену - отличный. Хороший экстерьер, удобство, современный, но сбалансированный интерьер, динамика - все на уровне.


 Профиль  
 
 

Не в сети
АвтоЗнаток
Аватара пользователя
Volkswagen Polo седан (2013)

Зарегистрирован: 24 июн 2013, 12:21
Сообщения: 318
Изображения: 2
Откуда: Москва (Волгоград)
Благодарил (а): 46 раз.
Поблагодарили: 88 раз.
Оказалось в моей схемке есть просчёт.
Van Highlander писал(а):
Сопротивление равное примерно R(обмотки реле)*h21э(NPN транзистора)/1,4. Можно брать и меньший номинал сопротивления, но не меньше 2кОм.

Вложение:
ДХО из дальнего света на базе ШИМ
BM4511B.jpg [ 31.55 КБ | Просмотров: 5228 ]

При опускании ручника с выключенными габаритами продолжает гореть лампа ручника.
Решается так.
Заменяем одно сопротивления двумя одинаковыми. В сумме должно получаться чуть меньше, чем R(обмотки реле)*h21э(NPN транзистора) Желательно каждое сопротивление 2кОм и больше. Ручник подключаем между сопротивлениями.
Вложение:
ДХО из дальнего света на базе ШИМ
BM4511C.jpg [ 31.52 КБ | Просмотров: 5228 ]


 Профиль Персональный альбом  
 
 

Не в сети
АвтоЭксперт
Аватара пользователя

Зарегистрирован: 26 окт 2012, 16:35
Сообщения: 1401
Изображения: 0
Откуда: г. Владимир
Благодарил (а): 56 раз.
Поблагодарили: 534 раз.
Я бы наверное заменил реле на другое с бОльшим сопротивлением обмотки.
В свое время когда юзал фары GTI в моей схеме от ручника шел провод сразу на две релюхи с сопротивлением обмотки по 270 Ом примерно каждая. Лампочка не горела :)


 Профиль Персональный альбом  
 
 

Не в сети
АвтоЗнаток
Аватара пользователя
Volkswagen Polo седан (2013)

Зарегистрирован: 24 июн 2013, 12:21
Сообщения: 318
Изображения: 2
Откуда: Москва (Волгоград)
Благодарил (а): 46 раз.
Поблагодарили: 88 раз.
Ro....maN, так тут проблема не в реле, оно у меня стоит 240Ом. Тут транзистор выступает в роли диода и беспрепятственно пропускает "щупающий" ток с ручника на "массу", которой является цепь выключенных габаритов. Лампа ручника горит, по крайней мере на Hyundai i20 :)

Я сначала подумал поставить диод "от схемы к ручнику". Но при поднятом ручнике на диоде будет оседать некое напряжение. И вдруг этого напряжения будет достаточно, для открытия транзистора и включения реле? Схема опять будет работать неправильно.

Так что с двумя сопротивлениями самый надёжный вариант.


 Профиль Персональный альбом  
 
 

Не в сети
АвтоГуру
Аватара пользователя

Зарегистрирован: 13 июл 2010, 18:25
Сообщения: 3152
Откуда: Tver region
Благодарил (а): 223 раз.
Поблагодарили: 969 раз.
А если так:
Цитата:
Взял набор ВМ4511 от мастер-кита. Но там был полевик с n-каналом.Выпаял и впаял другой транзистор с p-каналом. Цоколевка идентична.Т.е. просто выпаять и впаять новый. Но т.к. у нас на лампе постоянный минус, то чуть изменить схему
Взято с др. авто. Надо привязать к нашей схеме


Вложения:
Комментарий к файлу: Наша схема освещения
ДХО из дальнего света на базе ШИМ
Коммутация света на ФПС_корректировка 100312.jpg [ 408.68 КБ | Просмотров: 5197 ]
Комментарий к файлу: ШИМ регулятор доработанный
ДХО из дальнего света на базе ШИМ
up81542-2_874362.jpg [ 36.73 КБ | Просмотров: 5201 ]
 Профиль  
 
 

Не в сети
АвтоЗнаток
Аватара пользователя
Volkswagen Polo седан (2013)

Зарегистрирован: 24 июн 2013, 12:21
Сообщения: 318
Изображения: 2
Откуда: Москва (Волгоград)
Благодарил (а): 46 раз.
Поблагодарили: 88 раз.
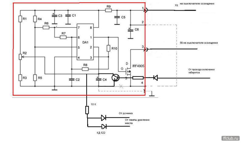
lomond, По второй картинке.
1. Похоже схематичное изображение полевика неверное, но если брать во внимание подписание сток-исток, то всё в порядке.
2. Эммитер дополнительного транзистора я бы не стал так лихо кидать на землю. Лучше подключить его между R2 и R3.
3. Сопротивление, через которое уходят провода на ручник, тоже хорошо бы сделать равным R3. (хотя может R3 и так 10кОм, я не знаю)
4. С лампой давления масла тоже не всё так просто.
5. Ну и вообще, лично я не обладаю достаточными теоритическими знаниями, чтобы хоть как-то гарантировать работу такой доработки ШИМа.

По первой картинке.
1. Зачем перемычка для режима БС+ДС? Хотите оплавившегося отражателя?
2. Имея включённый ШИМ, который приходит на контакт 56 выключателя освещения, мы получаем не пойми что на реле ближнего света. Что будет в итоге - неизвестно. Будет гудение реле, а дальеше, либо БС выключен, либо включён на полную, либо судорожная агония контактов реле. Единственный выход - перевести ручку в режим ДС, и не забывать об этом при наступлении темноты.

В общем вопросов больше, чем ответов.


 Профиль Персональный альбом  
 
 

Не в сети
АвтоГуру
Аватара пользователя

Зарегистрирован: 13 июл 2010, 18:25
Сообщения: 3152
Откуда: Tver region
Благодарил (а): 223 раз.
Поблагодарили: 969 раз.
Van Highlander писал(а):
В общем вопросов больше, чем ответов.
Van Highlander писал(а):
По второй картинке.
Van Highlander писал(а):
Имея включённый ШИМ, который приходит на контакт 56 выключателя освещения
Эта привязка вроде с калины, не обр. внимания. И про масляный датчик тоже. Делаем для нас.
Van Highlander писал(а):
1. Зачем перемычка для режима БС+ДС? Хотите оплавившегося отражателя?
Прошу пардона, схемку нашел где все есть, а не кусками как обычно. Перемычка, конечно, не нужна да и пояснения тоже. Нужна чистая схема.
lomond писал(а):
Взято с др. авто. Надо привязать к нашей схеме
Ключевое слово.


 Профиль  
 
 

Не в сети
АвтоЗнаток
Аватара пользователя
Volkswagen Polo седан (2013)

Зарегистрирован: 24 июн 2013, 12:21
Сообщения: 318
Изображения: 2
Откуда: Москва (Волгоград)
Благодарил (а): 46 раз.
Поблагодарили: 88 раз.
Тогда остаётся вопросы 2, 3 и 5 ко второй картинке.
Выход подключается тогда не к "56", а к дальнему, 56а после подрулевого. Но тогда мы получаем, что с выключенным зажиганием "моргая" дальным, через полевик напряжение попадает во всю цепь зажигания. В лучшем случае, это низкоприоритетная ошибка о включении зажигания ключом без чипа иммо. В худшем - начнёт что-нибудь гореть.
Хотя эту проблему я частично решил взяв питание ШИМ (ну на поло у меня РХО-20М, но не суть) не с "15" от замка зажигания, а с реле разгрузки см. drive2 по этой проблеме


 Профиль Персональный альбом  
 
 

Не в сети
АвтоГуру
Аватара пользователя

Зарегистрирован: 13 июл 2010, 18:25
Сообщения: 3152
Откуда: Tver region
Благодарил (а): 223 раз.
Поблагодарили: 969 раз.
masterkit
ИзображениеСсылка на оригинал, но для проверки транзисторов. Сопротивление там по 20кОм. По пунктам я согласен, есть недочеты, желательно R=15-20 kOm в нагрузку эмиттера.
Van Highlander писал(а):
4. С лампой давления масла тоже не всё так просто.
Скорее к датчику давления.


 Профиль  
 
 

Показать сообщения за:  Поле сортировки  
Начать новую тему Ответить на тему  [ Сообщений: 62 ] 


Кто сейчас на конференции

Сейчас этот форум просматривают: нет зарегистрированных пользователей и гости: 2


Вы не можете начинать темы
Вы не можете отвечать на сообщения
Вы не можете редактировать свои сообщения
Вы не можете удалять свои сообщения
Вы не можете добавлять вложения

Найти:
Перейти: