Клубный полоподбор со скидкой до 35% Найдем Polo по вашим требованиям, с гарантией!






Начать новую тему Ответить на тему  [ Сообщений: 62 ] 
Автор Сообщение
Не в сети
АвтоЗнаток
Аватара пользователя
Volkswagen Polo седан (2013)

Зарегистрирован: 24 июн 2013, 12:21
Сообщения: 318
Изображения: 2
Откуда: Москва (Волгоград)
Благодарил (а): 46 раз.
Поблагодарили: 88 раз.
Ro....maN, взял на днях ВМ 4511. Оказывается она работает по общему "+", а в машине, естественно, общая "масса". Видимо именно поэтому брались IRF4905? Можно всё-таки схемку нарисовать, а то не хочется велосипед изобретать.
И кстати, там стоит операционник LM358 (на самом деле по документам, что стоит в реале ща не могу посмотреть), который, судя по datasheet, рассчитан на 0..70Со. Не наблюдаются ли проблемы на морозе?


 Профиль Персональный альбом  
 
 

Не в сети
АвтоЭксперт
Аватара пользователя

Зарегистрирован: 26 окт 2012, 16:35
Сообщения: 1401
Изображения: 0
Откуда: г. Владимир
Благодарил (а): 56 раз.
Поблагодарили: 534 раз.
Van Highlander писал(а):
Ro....maN, взял на днях ВМ 4511. Оказывается она работает по общему "+", а в машине, естественно, общая "масса". Видимо именно поэтому брались IRF4905? Можно всё-таки схемку нарисовать, а то не хочется велосипед изобретать.
И кстати, там стоит операционник LM358 (на самом деле по документам, что стоит в реале ща не могу посмотреть), который, судя по datasheet, рассчитан на 0..70Со. Не наблюдаются ли проблемы на морозе?

Да, именно поэтому взял IRF4905. А три штуки, потому что сопротивление большое 0,02 Ом при открытом ключе.
Был мороз -24, все прекрасно работало, я кстати даже и не смотрел на поддерживаемую температуру операционника.
Схемку постараюсь скоро выложить, все руки не доходят.


 Профиль Персональный альбом  
 
 

Не в сети
АвтоСпециалист

Зарегистрирован: 28 дек 2011, 14:40
Сообщения: 581
Откуда: Киев
Благодарил (а): 28 раз.
Поблагодарили: 143 раз.
Van Highlander писал(а):
Оказывается она работает по общему "+", а в машине, естественно, общая "масса"

Можно выходы нагрузки закоротить между собой, а на питающий минус подключить лампы дальнего света, и поставить диод для питания схемы. Минусом такого подключения будет суженый диапазон регулировок в верхней области работы и невозможность достичь полного накала нитей ламп. От 0 и до 70-80% мощности работает нормально. Вторым минусом будет нагрев мосфета и необходимость его установки на радиатор. Я ставил на подвернувшийся радиатор от видеокарты размером 4х5 см, на котором было удалено около 70% оребрения (в корпус не влазило :)). Летом после 1,5 часов работы закрепленный внутри корпуса с вентиляционными отверстиями под панелью радиатор нагревался до 50 градусов.


 Профиль  
 
 

Не в сети
Опытный водитель

Зарегистрирован: 09 июл 2011, 14:44
Сообщения: 236
Откуда: республика Башкортостан
Благодарил (а): 8 раз.
Поблагодарили: 62 раз.
http://monitor.net.ru/forum/viewtopic.p ... =%E4%F5%EE


 Профиль  
 
 

Не в сети
АвтоЗнаток
Аватара пользователя
Volkswagen Polo седан (2013)

Зарегистрирован: 24 июн 2013, 12:21
Сообщения: 318
Изображения: 2
Откуда: Москва (Волгоград)
Благодарил (а): 46 раз.
Поблагодарили: 88 раз.
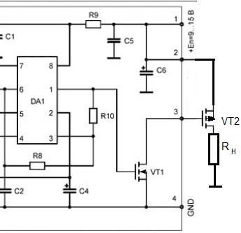
Кто нормально шарит, проверьте теоретически такой вариант.
Полевой транзистор VT2 P-канал IRF5305SPBF:
Максимальное напряжение сток-исток Uси,В -55
Максимальный ток сток-исток при 25 С Iси макс..А -31
Максимальное напряжение затвор-исток Uзи макс.,В ±20
Сопротивление канала в открытом состоянии Rси вкл.,мОм 6

Datasheet тоже прикрепил.
На сколько я смог понять, судя по графику Id, Vgs, это тразистор вытягивает необходимые нам 12А (в открытом состоянии). Сопротивление Rси ещё меньше, чем у родного, 6мОм против 8 мОм.

Подключаем так:
Вложение:
ДХО из дальнего света на базе ШИМ
Безымянн1ый.jpg [ 24.3 КБ | Просмотров: 9718 ]


Скорее всего ещё нужно добавить сопротивление между точками 3 и 4, чтобы основная схема работала нормально, и чтобы в закрытом состоянии VT1 на затвор VT2 попадал "+". Но максимально регламентированое сопротивление нагрузки указано 100Ом, тогда этот резистор должен быть на 2Вт! Может быть можно без потери работоспособности основной схемы поставить резистор побольше номиналом но менее мощный?

Добавлено спустя 40 минут 25 секунд:
Блин! На сайте неправильно перенесли данные. У IRF5305SPBF сопротивление Rси 60мОм (((

Ro....maN,, возвращаясь к IRF4905. Сопротивление 20мОм. Даже если дальный выкрутить на максимум, то рассеиваемая мощность 0.3ватт. Разве это много для использования одного транзистора без теплоотвода?


Вложения:
IRF5305SPBF.pdf [700.59 КБ]
Скачиваний: 268
 Профиль Персональный альбом  
 
 

Не в сети
АвтоСпециалист

Зарегистрирован: 15 сен 2013, 08:55
Сообщения: 859
Откуда: Пермь
Благодарил (а): 136 раз.
Поблагодарили: 237 раз.

Имя: Артем
На Калине реализовал ДХО последовательно подсоеденив лампы дальнего света.

Но в поло дальний и ближний находятся в одной лампе, поэтому для поло схема чуть-чуть изменилась с учетом ближнего.


Вложения:
Комментарий к файлу: Схема ДХО в пол дальнего для Поло седан
ДХО из дальнего света на базе ШИМ
IMG_20140121_171716.jpg [ 628.45 КБ | Просмотров: 9642 ]
 Профиль  
 
 

Не в сети
АвтоЭксперт
Аватара пользователя

Зарегистрирован: 26 окт 2012, 16:35
Сообщения: 1401
Изображения: 0
Откуда: г. Владимир
Благодарил (а): 56 раз.
Поблагодарили: 534 раз.
Van Highlander писал(а):
Кто нормально шарит, проверьте теоретически такой вариант.
Ro....maN,, возвращаясь к IRF4905. Сопротивление 20мОм. Даже если дальный выкрутить на максимум, то рассеиваемая мощность 0.3ватт. Разве это много для использования одного транзистора без теплоотвода?

Если ставить только один транзистор, то нагревание до "палец обжигает". Я поставил 3, нагревание еле еле и без радиатора, но я на всякий случай посадил их на алюминиевую пластинку.
Вот на скорую руку схемка.
VT - транзистор IRF-4905
R - резистор 1кОм

Изображение


 Профиль Персональный альбом  
 
 

Не в сети
АвтоЗнаток
Аватара пользователя
Volkswagen Polo седан (2013)

Зарегистрирован: 24 июн 2013, 12:21
Сообщения: 318
Изображения: 2
Откуда: Москва (Волгоград)
Благодарил (а): 46 раз.
Поблагодарили: 88 раз.
Ro....maN писал(а):
Если ставить только один транзистор, то нагревание до "палец обжигает". Я поставил 3, нагревание еле еле и без радиатора, но я на всякий случай посадил их на алюминиевую пластинку.
Вот на скорую руку схемка.
VT - транзистор IRF-4905
R - резистор 1кОм

Попробую сделать на одном полевом, прикупил небольшой радиатор. Отсюда вопросы.
  • Сопротивления по 1кОм для выравнивания напряжения на затворах? Или для ограничения тока ЗИ? С одним полевым обязательно его ставить?
  • Мне кажется в твоём варианте должно было измениться направления регулировки "больше-меньше". Т.е. по часовой - уменьшение, против часовой - увеличение. Это так? (мне чисто ради понимания процесса)


 Профиль Персональный альбом  
 
 

Не в сети
АвтоЭксперт
Аватара пользователя

Зарегистрирован: 26 окт 2012, 16:35
Сообщения: 1401
Изображения: 0
Откуда: г. Владимир
Благодарил (а): 56 раз.
Поблагодарили: 534 раз.
Van Highlander писал(а):
Попробую сделать на одном полевом, прикупил небольшой радиатор. Отсюда вопросы.
  • Сопротивления по 1кОм для выравнивания напряжения на затворах? Или для ограничения тока ЗИ? С одним полевым обязательно его ставить?
  • Мне кажется в твоём варианте должно было измениться направления регулировки "больше-меньше". Т.е. по часовой - уменьшение, против часовой - увеличение. Это так? (мне чисто ради понимания процесса)

Резисторы по 1 кОм мне посоветовали бывалые электрики поставить, дабы уменьшить нагрузку на операционник. Еще советовали поставить стабилитрон, на операционник, типа у нас в машине напряжение скачет сильно, но я отказался.
С одним полевиком тоже лучше поставить резистор.
А крутилка при схемке выше, действительно будет работать в обратную строну. Я же поменял местами ножки у подстроечного резистора и все гуд :)


 Профиль Персональный альбом  
 
 

Не в сети
АвтоСтажер

Зарегистрирован: 24 янв 2014, 21:49
Сообщения: 10
Откуда: г. Ставрополь
Благодарил (а): 1 раз.
Поблагодарили: 1 раз.
Ребят, советую отказаться от данной затеи! Сам реализовывал дальний на 30% ( лампа Н4) Итог, выкинул две пары дорогих ламп... Дело в том, что "галогеновый цикл" никто не отменял! Так вот, он работает только при горении лампы на 100%! Если лампа работает не на полную мощность, галогеновый цикл нарушается и вольфрам с нити лампы оседая на внутренней поверхности колбы образует белесый налет, который в свою очередь снижает КПД лампы-свет становится тусклый и не равномерным! Можно частично избежать этой проблемы путем периодического включения дальнего на полную мощность, но, часто ли в городских условиях это возможно... Думаю нет! Если в случае с раздельной оптикой страдают лампы непосредственно дальнего света, а колбы ближнего работают в штатном режиме и их колбы не мутнеют, то в случае с лампами Н4 дальний/ближний находятся в одной колбе, и при нарушении галогенового цикла страдает и ближний свет!!! Зачем вам это...

Добавлено спустя 5 минут 13 секунд:
Да и, даже не смотря на то, что я регулярно включал ближний, пытаясь "вернуть" вольфрам на нить, успеха это не принесло, налет на колбе в районе нити дальнего оставался все равно!!


 Профиль  
 
 

Не в сети
АвтоЭксперт
Аватара пользователя

Зарегистрирован: 26 окт 2012, 16:35
Сообщения: 1401
Изображения: 0
Откуда: г. Владимир
Благодарил (а): 56 раз.
Поблагодарили: 534 раз.
vix писал(а):
Ребят, советую отказаться от данной затеи! Сам реализовывал дальний на 30% ( лампа Н4) Итог, выкинул две пары дорогих ламп... Дело в том, что "галогеновый цикл" никто не отменял! Так вот, он работает только при горении лампы на 100%! Если лампа работает не на полную мощность, галогеновый цикл нарушается и вольфрам с нити лампы оседая на внутренней поверхности колбы образует белесый налет, который в свою очередь снижает КПД лампы-свет становится тусклый и не равномерным! Можно частично избежать этой проблемы путем периодического включения дальнего на полную мощность, но, часто ли в городских условиях это возможно... Думаю нет! Если в случае с раздельной оптикой страдают лампы непосредственно дальнего света, а колбы ближнего работают в штатном режиме и их колбы не мутнеют, то в случае с лампами Н4 дальний/ближний находятся в одной колбе, и при нарушении галогенового цикла страдает и ближний свет!!! Зачем вам это...

Добавлено спустя 5 минут 13 секунд:
Да и, даже не смотря на то, что я регулярно включал ближний, пытаясь "вернуть" вольфрам на нить, успеха это не принесло, налет на колбе в районе нити дальнего оставался все равно!!

Ты предлагаешь отменить на "скандинавских машинах" штатную реализацию ДХО?
Инженеры не дураки, и реализовали на тех же лексусах данную функцию именно на галогеновых лампах в полнакала и никакой вольфрам там не осыпается.
Смените лампочки на нормлаьные и будет Вам счастье Изображение


 Профиль Персональный альбом  
 
 

Не в сети
Опытный водитель
Аватара пользователя

Зарегистрирован: 11 фев 2013, 01:15
Сообщения: 229
Откуда: Санкт-Петербург
Благодарил (а): 35 раз.
Поблагодарили: 57 раз.
Как то не по закону;) нужно же ездить с габаритами и ближним/дхо/, а не что-то одно. Тоесть они не должны гаснуть при габаритах.


 Профиль  
 
 

Не в сети
АвтоСпециалист

Зарегистрирован: 28 дек 2011, 14:40
Сообщения: 581
Откуда: Киев
Благодарил (а): 28 раз.
Поблагодарили: 143 раз.
vix, у меня со дня на день исполнится год ДХО на ШИМ. Оптика у меня раздельная. Так вот - никакого снижения светового потока я не обнаружил, равно как и налета на колбе (специально доставал и внимательно рассматривал) Дальним практически не пользуюсь - негде. Я тоже много читал про вольфрамо-галогеновый цикл, и для себя решил что пару Н7 ламп смогу осилить финансово даже пару раз за год. А они собаки светят и не темнеют, несмотря на то что включенный на полный накал найтбрекер в противотуманках погиб с интервалом 1 месяц одна лампа за другой.
Стоят у меня на дальнем обыкновенные оригинальные лампы LongLife, которые стояли на ближнем в фаре "из коробки". Т.е. лампы дальнего из новых фар я выкинул, из ближнего - переставил на дальний, а в ближний поставил найтбрекер.
Лампы с увеличенной светоотдачей работают в режиме перенакала нити, может поэтому у вас и случился негативный опыт. Хотя я бы наверное тоже себе не делал бы ДХО на дальнем на базе лампы Н4


 Профиль  
 
 

Не в сети
АвтоЗнаток
Аватара пользователя
Volkswagen Polo седан (2013)

Зарегистрирован: 24 июн 2013, 12:21
Сообщения: 318
Изображения: 2
Откуда: Москва (Волгоград)
Благодарил (а): 46 раз.
Поблагодарили: 88 раз.
Знаю про эту теорию. Но даже активные защитники таковой (которые в этом разбираются не по наслышке) не говорят об обязательных 100%. Возможно 30% - это как раз грань, когда цикл перестаёт работать.
Из опыта, на предыдущей машине ездил с 50-60% ближнего. Никаких помутнений не было.
И кстати, налёт должен быть зеркальный, чёрный хром или т.п.
И от нарушения галогенного цикла в работе дальнего света, нить ближнего никак не страдает. Она, в рамках рабочих температур, холодная. Никуда не испаряется и никак не изнашивается.
Целая страна (Британия, Ирландия или Канада, я точно не помню) передвигается с таким светом, и никто не разорился на лампах.


 Профиль Персональный альбом  
 
 

Не в сети
АвтоСпециалист

Зарегистрирован: 28 дек 2011, 14:40
Сообщения: 581
Откуда: Киев
Благодарил (а): 28 раз.
Поблагодарили: 143 раз.
Van Highlander писал(а):
Но даже активные защитники таковой (которые в этом разбираются не по наслышке) не говорят об обязательных 100%. Возможно 30% - это как раз грань, когда цикл перестаёт работать.

Я считаю - чем меньше накал, тем меньше испарение вольфрама. И критический режим будет находиться в пределах 60-90 процентов номинального накала. В этом режиме температура нити должна быть достаточно высокой для интенсивного испарения нити, а температура колбы может быть еще недостаточной для работы цикла.


 Профиль  
 
 

Показать сообщения за:  Поле сортировки  
Начать новую тему Ответить на тему  [ Сообщений: 62 ] 


Кто сейчас на конференции

Сейчас этот форум просматривают: нет зарегистрированных пользователей и гости: 1


Вы не можете начинать темы
Вы не можете отвечать на сообщения
Вы не можете редактировать свои сообщения
Вы не можете удалять свои сообщения
Вы не можете добавлять вложения

Найти:
Перейти: