Клубный полоподбор со скидкой до 35% Найдем Polo по вашим требованиям, с гарантией!






Начать новую тему Ответить на тему  [ Сообщений: 1576 ] 
Автор Сообщение
Не в сети
АвтоЭксперт

Зарегистрирован: 05 ноя 2010, 14:20
Сообщения: 1241
Откуда: Онега Арх.обл. тренд А-92(95)
Благодарил (а): 162 раз.
Поблагодарили: 352 раз.
Антон писал(а):
staroi писал(а):
А Вам по ветке выше подняться тяжело? Или для всех входящих надо развернутые ответы давать? По делу - там есть и картинки и инструкция (автоген не нужен)

Минут 15 искал - не нашел, везде про "масло масленное". Может плохо искал.
Останемся при своих мнениях. :geek:

На седьмой странице....


 Профиль  
 
 

Не в сети
Модератор
Аватара пользователя

Зарегистрирован: 05 янв 2011, 21:14
Сообщения: 8090
Изображения: 6
Откуда: Клин, МО
Благодарил (а): 1339 раз.
Поблагодарили: 1816 раз.

Имя: Олег
Riv_2000 писал(а):
Looking писал(а):
Вот такие можно запихнуть http://www.carware.ru/m_item.php?id=7372

В принципе можно, придется только вырезать обведенное желтым пунктиром ребро жесткости, либо блоки ДХО будут слегка выдвинуты вперед (~10мм). Да и что то на немецкие они не очень похожи.
Сайт производителя вроде как японский: http://www.piaa.co.jp

А по моему и лучше если на 1 см выступать будут, ведь не требуют чтобы заподлицо было, а резать жалко как-то, ИМХО.

_________________
Вот и всё. Надеюсь теперь вы имеете представление о Polo Sedan'е.


 Профиль  
 
 

Не в сети
Кулибин клуба
Аватара пользователя

Зарегистрирован: 30 июн 2010, 05:15
Сообщения: 1391
Изображения: 1
Откуда: Барнаул
Благодарил (а): 786 раз.
Поблагодарили: 2089 раз.

Имя: Илья
Как то так..
Дневные ходовые огни на VW Polo седан
Дневные ходовые огни на VW Polo седан


 Профиль Персональный альбом  
 
 

Не в сети
Опытный водитель
Аватара пользователя

Зарегистрирован: 17 июн 2010, 00:53
Сообщения: 233
Откуда: Россия, Липецк
Благодарил (а): 143 раз.
Поблагодарили: 114 раз.
Антон
Сегодня сделал по твоей схеме (соединил 1 и 8 контакты) Кстати использовал эти же "штуки" (соединительные муфты) пришлось немного распороть изоленту для освобождения жгута. Проверил, всё замечательно работает, остался доволен. Заодно посмотрел какие лампочки стоят в ПТФ так вот у нас лампы типа "НВ4" вот фото:
Вложение:
Дневные ходовые огни на VW Polo седан
12012011157.jpg [ 342.89 КБ | Просмотров: 7313 ]
Вложение:
Дневные ходовые огни на VW Polo седан
12012011159.jpg [ 232.7 КБ | Просмотров: 7313 ]


 Профиль  
 
 

Не в сети
Модератор
Аватара пользователя

Зарегистрирован: 05 янв 2011, 21:14
Сообщения: 8090
Изображения: 6
Откуда: Клин, МО
Благодарил (а): 1339 раз.
Поблагодарили: 1816 раз.

Имя: Олег
Riv_2000
Ну и отлично, как родные, с завода, и по ГОСТу., и по моему без вырезания, так?

_________________
Вот и всё. Надеюсь теперь вы имеете представление о Polo Sedan'е.


 Профиль  
 
 

Не в сети
Опытный водитель
Аватара пользователя

Зарегистрирован: 17 июн 2010, 00:53
Сообщения: 233
Откуда: Россия, Липецк
Благодарил (а): 143 раз.
Поблагодарили: 114 раз.
Светодиодных замен очень много, вот, только одного производителя: http://www.diodmag.ru/auto-lamps/hb4.html Я себе менять пока не буду. Надо подождать, когда появятся положительные отзывы по конкретной модели.


 Профиль  
 
 

Не в сети
АвтоЛюбитель

Зарегистрирован: 27 ноя 2010, 00:43
Сообщения: 92
Благодарил (а): 1 раз.
Поблагодарили: 17 раз.
gelozevs777 писал(а):
А по моему и лучше если на 1 см выступать будут, ведь не требуют чтобы заподлицо было, а резать жалко как-то, ИМХО.
Ну да, так они будут и с больших углов заметны.
Кроме того, можно вместо штатного крепления сообразить что-то своё. Тогда наверное могут установиться глубже. Т.к. высота будет 22мм и по ширине внутренняя часть уже, чем внешняя.


 Профиль  
 
 

Не в сети
Кулибин клуба
Аватара пользователя

Зарегистрирован: 30 июн 2010, 05:15
Сообщения: 1391
Изображения: 1
Откуда: Барнаул
Благодарил (а): 786 раз.
Поблагодарили: 2089 раз.

Имя: Илья
Alenvik писал(а):
Светодиодных замен очень много, вот, только одного производителя: http://www.diodmag.ru/auto-lamps/hb4.html Я себе менять пока не буду. Надо подождать, когда появятся положительные отзывы по конкретной модели.

Alenvik
Вот ещё неплохой вариант: http://www.netuning.ru/index.php?productID=1024.
Идея великолепная! Забугорье уже давно ставит светодиодные лампы в ПТФ, совмещая дневные ходовые огни и противотуманки: http://ijdmtoy.com/BLOG/wordpress/tag/h ... og-lights/
Крутил всяко-разно, но для Хая лучше варианта не найти (ИМХО). Ну не поднимется у меня рука вешать на него какой нибудь колхоз (именно колхоз - ну не должны они выступать) если только полная замена наших глазков ПТФ на подобные хетчу...
Да и по цене выкладывать 5 килорублей за DRL и 1-2 тыр за установку врядли кто то захочет. Светодиодные же будут на порядок дешевле, вот только необходимо огранизовать отключение ПТФ при включении габаритов и ближнего света , м.б. контроллер поставить.


 Профиль Персональный альбом  
 
 

Не в сети
Опытный водитель
Аватара пользователя

Зарегистрирован: 17 июн 2010, 00:53
Сообщения: 233
Откуда: Россия, Липецк
Благодарил (а): 143 раз.
Поблагодарили: 114 раз.
Riv_2000
Если светодиодные ПТФ будут светить в правильных параметрах, то можно смириться с тем, что они не отключаются, и что в тёмное время будут светить вместе с ближним (дальним) это не противоречит ПДД. Лично меня это не напрягает. Кстати, некоторые специально включают ПТФ в тёмное время вместе с основным светом, это позволяет лучше видеть границы обочины. Ну если есть желание всё таки отключать ПТФ, то можно использовать контроллеры DRL, о которых я уже писал зесь: viewtopic.php?p=45658#p45658


 Профиль  
 
 

Не в сети
АвтоЗнаток
Аватара пользователя

Зарегистрирован: 17 июн 2010, 00:55
Сообщения: 307
Откуда: Tyumen city
Благодарил (а): 5 раз.
Поблагодарили: 35 раз.
придумали бы как прикрепить проводок подобный чтобы при запуске включались ТОЛЬКО ПЕРЕДНИЕ габариты? =)


 Профиль  
 
 

Не в сети
АвтоГуру
Аватара пользователя

Зарегистрирован: 13 июл 2010, 18:25
Сообщения: 3152
Откуда: Tver region
Благодарил (а): 223 раз.
Поблагодарили: 969 раз.
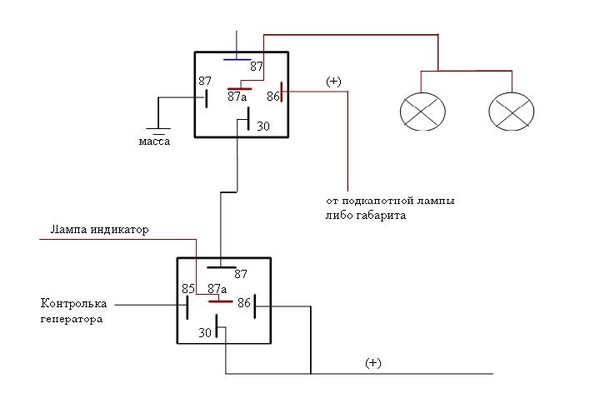
Riv_2000 писал(а):
вот только необходимо огранизовать отключение ПТФ при включении габаритов и ближнего света , м.б. контроллер поставить.

Простая схема развязки с помощью реле без контроллера. Взял с автолады. + берется от 15 вывода З.З. Схемка дана для примера, к Поло может не увязаться. Суть заключается в том, что ДХО начинают светить после заводки двигателя, а не до нее. Включается от генератора, точнее его КЛ при поступлении напряжения после начала зарядки.


Вложения:
Дневные ходовые огни на VW Polo седан
ДХО В2.JPG [ 20.73 КБ | Просмотров: 6980 ]
 Профиль  
 
 

Не в сети
АвтоГуру
Аватара пользователя

Зарегистрирован: 13 июл 2010, 18:25
Сообщения: 3152
Откуда: Tver region
Благодарил (а): 223 раз.
Поблагодарили: 969 раз.
К готовым комплектам ДХО наладка не требуется, не влияет на гарантию. Вот


Вложения:
Дневные ходовые огни на VW Polo седан
Подключение ходогней.jpg [ 155.28 КБ | Просмотров: 6978 ]
 Профиль  
 
 

Не в сети
Опытный водитель

Зарегистрирован: 12 сен 2010, 13:24
Сообщения: 181
Благодарил (а): 0 раз.
Поблагодарили: 20 раз.
lomond писал(а):
К готовым комплектам ДХО наладка не требуется, не влияет на гарантию.

Так то да, но прорезать провод габарита придется, так что уже влез в электрооборудование автомобиля...


 Профиль  
 
 

Не в сети
АвтоЭксперт

Зарегистрирован: 05 ноя 2010, 14:20
Сообщения: 1241
Откуда: Онега Арх.обл. тренд А-92(95)
Благодарил (а): 162 раз.
Поблагодарили: 352 раз.
Falkon писал(а):
lomond писал(а):
К готовым комплектам ДХО наладка не требуется, не влияет на гарантию.

Так то да, но прорезать провод габарита придется, так что уже влез в электрооборудование автомобиля...

Ну тогда и замена лампочки крминал... ТОЖЕ ВМЕШАТЕЛЬСТВО


 Профиль  
 
 

Не в сети
АвтоЗнаток
Аватара пользователя

Зарегистрирован: 17 июн 2010, 00:55
Сообщения: 307
Откуда: Tyumen city
Благодарил (а): 5 раз.
Поблагодарили: 35 раз.
я вот что подумал, а если по предложенной схеме с противотуманками запитать головные фары? на том же переключателе, как считаете, сработает? то есть поидее при запуске должны будут включаться ТОЛЬКО головные фары, или я ошибаюсь?


 Профиль  
 
 

Показать сообщения за:  Поле сортировки  
Начать новую тему Ответить на тему  [ Сообщений: 1576 ] 


Кто сейчас на конференции

Сейчас этот форум просматривают: нет зарегистрированных пользователей и гости: 4


Вы не можете начинать темы
Вы не можете отвечать на сообщения
Вы не можете редактировать свои сообщения
Вы не можете удалять свои сообщения
Вы не можете добавлять вложения

Найти:
Перейти: